
专业版
【基于STM32G473C8T6的高性能机器人主控】
1.8k
0
0
7
简介
【基于STM32G473CBT6的高性能机器人主控】带DSP和FPU的170MHz主流ARM Cortex-M4 MCU,具有128 KB Flash存储器,且价格便宜,性价比极高
简介:【基于STM32G473CBT6的高性能机器人主控】带DSP和FPU的170MHz主流ARM Cortex-M4 MCU,具有128 KB Flash存储器,且价格便宜,性价比极高复刻成本:¥32
开源协议
:GPL 3.0
创建时间:2024-10-25 11:51:34更新时间:2024-11-05 18:51:07
描述
一、项目背景
主控板作为机器人控制的核心(小脑), 在RoboMaster比赛中扮演重要角色; 本队伍在24赛季的哨兵舵轮底盘控制上使用3块C板的”豪华“组合(云台1块,底盘2块),可以说非常浪费资源,所以本人就在着手研发具有3路CAN的主控。
本项目是在逛BBS的时候,在看到港科的开源主控后【RM2024-G4主控板硬件开源】香港科技大学ENTERPRIZE战队-RoboMaster 社区,更加萌生了本人自研主控的想法。
目前RM战队中主控板的选择以C板为主流; 而C板相对来说集成度较低且外设较少, 如RS485 USB-TTL等功能需要都外部转接, 使得整体稳定性降低, 更难适应RM比赛中日益恶劣的工况;
也有不少队伍使用喵板(达妙科技开发板,主控为STM32F446,SMT32H723);但喵板F4版本的仅有两路CAN,在C板的基础上增加了两路RS485,在实际使用的过程中并不能较好地解决C板的痛点;喵板H7在价格上虽然比C板便宜(学生优惠后仅便宜一点点),但仍较为昂贵,使用成本较大。
同时, 交流过程中也发现不少队伍都对拥有更多外设(尤其是3路CAN)的G4系列主控比较感兴趣; 并且G4系列的开发难度也与F4系列相近, 复杂度相较于H7系列更低, 无论从开发工作量还是成本的角度都对规模较小的战队更加友好, 可以较为方便地替换C板。
二、项目介绍

本项目最大的亮点:成本极低、性价比极高,超小体积(整体尺寸仅4.7*3.4,和STLINK-V2.1大小差不多),兼容达妙imu(bmi088,使用fpc座子连接)
-
主控:STM32G473CBT6 (优信¥12)
-
CAN收发器+RS485收发器(¥10)
-
DCDC+LDO:约¥3
-
常见的接口:约¥4
-
总体价格不到¥35,批量生产会更加便宜
关于选型:为什么使用G473CBT6
-
内存: 看完本赛季所有的兵种的实际FLASH和RAM的使用量的情况下,基本上都少于128Kb,且本项目仅作为CAN、RS485拓展版使用,因此FLASH完全足够
-
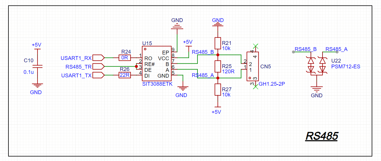
外设:G473外设及其丰富,3路FDCAN,3路USART,3路SPI即可完成本项目所需的所有要求,具体使用外设的情况如下
三、部分基础功能演示
-
板载LED(其实是三色的,只不过第一版原理图有问题,蓝灯不亮,最新版已更改)
-
DBUS遥控器数据接收:
-
大疆GM6020电机数据接收:
四、原理图及PCB
- 电源设计:具备24v转5v和3.3v,可使用typec和xt30进行供电,xt30接口具有保险丝防止过流


- 板载sbus反向电路,可使用dt7接收器接收dbus数据

- 外设:
- 复用一路USART作为RS485
- 复用一路USART作为DBUS
- 三路FDCAN
- 三路USART
- 一路SPI接IMU
说明:由于只是打算作为电机的控制板,没有引出舵机接口(对dcdc的选型有要求,目前这个并不足以带多个舵机,索性出于体积的考虑,删减了部分功能
TODO:
- 补充图片和原理图分析
- 补充控制板外壳设计
- 补充FDCAN,DBUS,IMU的相关配置
注意:实际的工程为G473_DEV,不要看错啦
设计图
未生成预览图,请在编辑器重新保存一次BOM
暂无BOM
克隆工程添加到专辑
0
0
分享
侵权投诉
工程成员
知识产权声明&复刻说明
本项目为开源硬件项目,其相关的知识产权归创作者所有。创作者在本平台上传该硬件项目仅仅供平台用户用于学习交流及研究,不包括任何商业性使用,请勿用于商业售卖或其他盈利性的用途;如您认为本项目涉嫌侵犯了您的相关权益,请点击上方“侵权投诉”按钮,我们将按照嘉立创《侵权投诉与申诉规则》进行处理。
请在进行项目复刻时自行验证电路的可行性,并自行辨别该项目是否对您适用。您对复刻项目的任何后果负责,无论何种情况,本平台将不对您在复刻项目时,遇到的任何因开源项目电路设计问题所导致的直接、间接等损害负责。





评论