
【CW32】基于CW32F030的无刷直流电机驱动器
简介
此工程为基于CW32F030C8T6单片机和MP6534的无刷直流电机驱动器
简介:此工程为基于CW32F030C8T6单片机和MP6534的无刷直流电机驱动器开源协议
:GPL 3.0
描述
基于MP6534前置驱动的无刷电机驱动器
题目分析
总体设计方案分为CW32最小系统、MP6534外围电路设计、MOS管组成的三个半桥逆变器、蓝牙串口模块、OLED显示模块。设计驱动电流为8A。
原理图设计说明

电源输入
1.电源输入
DC12V进入后首先经过一次性保险丝,并联一只14V瞬态二极管。当输入电压高于14V后二极管被击穿,二极管两端电压始终保持在14v,从而使后级负载不被过电压烧毁,当有大电流或者D1二极管被击穿导通时保险丝动作,以此保护后级芯片。470uF电解电容用于为电机提供突变的电流。实际板子中焊接了2个470uF电解电容,可按照实际情况按需焊接。
2.12V转3.3V
12V-3.3VBuck电路
此处选用的MOS前置驱动器自带一个BUCK模块,直接使用内置的BUCK,节省一颗DCDC。内置的BUCK输出电流最大500mA,最大输入电压60V.香的不得了。
BUCK参数计算:
输入电容:手册推荐4.7uF X5R或X7R 额定电压高于输入电压的陶瓷电容。此处使用25V,10uF,0805的陶瓷电容。
滤波电感计算公式:

电感量计算公式
已知VIN = 12V;VOUT = 3.3V; derta IL = 30%;fSW = 500KHz; 最终板子上安装了22uH的电感饱和电流500mA的电感。
反馈电阻:依据手册计算就行。计算公式如下,手册中也给了参考的阻值组合,但是我不参考,哈哈哈。注意反馈电阻的精度最好选择1%,同时为了提高精度我选择了两个电阻串联得到更精确的阻值。我一般计算反馈电阻都是把R2固定成10千欧,根据手册给的公式计算另一个电阻,精确到10欧。

Buck反馈电阻计算公式和参考阻值
输出电容:手册推荐22uF X5R/X7R陶瓷电容。按手册来就行。
注意我在3.3V输出后面安装了一颗发光二极管,用来检测电源工作状态。
3. CW32单片机最小系统和接口:

CW32F030最小系统
芯片外围电路参照官方案例和小蓝板设计就行,预留了OLED和SWDIO下载接口,增加了一个用户按键。
4.电机驱动芯片MP6534

MP6534芯片及其外围电路
按照芯片手册设计即可,需要自己设计参数的地方有死区时间的设定、短路电流的设定。分别对应DT和OREF引脚的电阻值选取。注意nSLEEP引脚需要外接上拉电阻到3.3V芯片才能启动,这里我踩过坑。
死区时间配置电阻计算公式:
,我选择了200K.这个根据自己选择的MOS管具体确定。
短路电流我没有使用此功能,按照手册接100K电阻从VREG脚到OCREF脚。

5.三相逆变器电路

三相逆变电路
MOS选用SM66406D1RL,40V@30A,导通电阻小于12毫欧。在板子定型后又发现更好的MOS,但是为时已晚。此处推荐无锡新洁能,微硕两个品牌。
MOS的G极串联10欧姆电阻用于抑制走线电感带来的振荡,此电阻上并联的二极管用于加快关断时间。(芯片手册有详细说明和实验图,以下摘自芯片手册)

G极无串联电阻(100nS/div.)

G极串联100欧姆电阻( 200nS/div)

G极串联100欧姆电阻并联1N4148二极管( 200nS/div)
通过对比可得出有串联电阻和无串联电阻MOS的开通时间会延长,但是MOS开通过程中几乎没有振荡,并联上二极管后关断时间大大缩短(黄线)减少开关时间有利于减小开关损耗,提高效率。
ABC三相桥臂下端串接10毫欧电阻,用于电流采样。

构造虚拟中性点
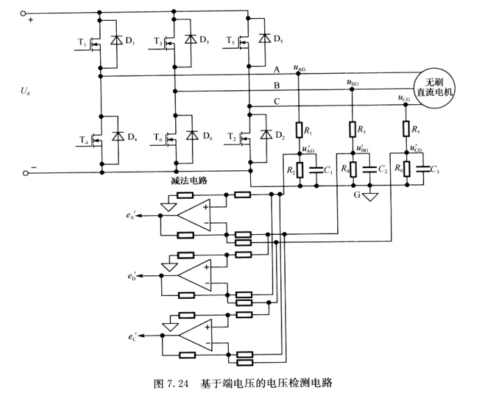
6.端电压,相电流采集
此处使用通用运放构建采集运算器,原理如下图7.24所示:


端电压采集的硬件实现
U5是4路通用运放,型号:LM324QT,封装尺寸:VQFN-16_L3.0-W3.0-P0.50-TL-EP 是我能在立创商城找到的最小体积的4路运放。根据模电的知识,按照式7.2接成加减法运算电路。
同理还有电流采样:
电流采样运放
经过运算放大器计算后的电流电压值被送入CW32 ADC采样。
7.LED指示灯和蓝牙串口模块。

蓝牙串口模块和LED指示灯
蓝牙串口购自淘宝,很便宜。

原理图总览
至此原理图阐述完毕。
PCB设计说明

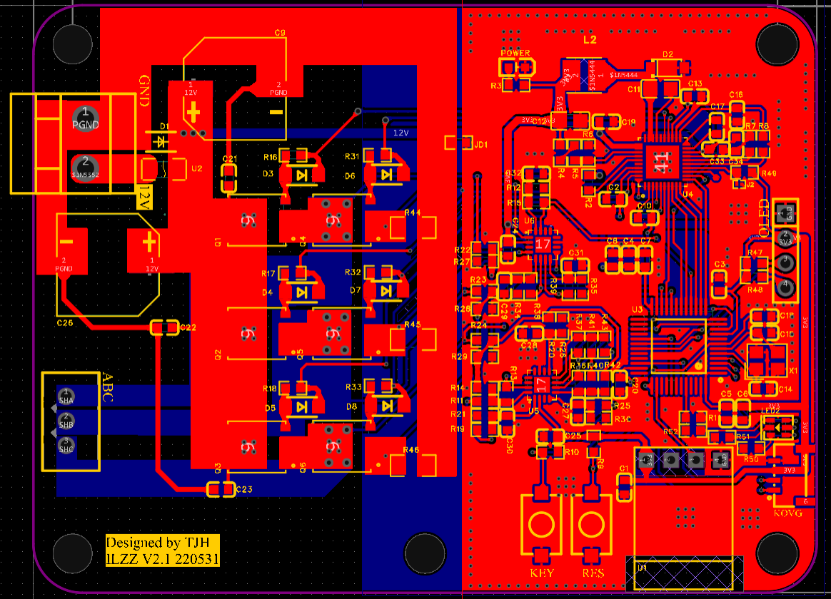
PCB TOP总览

PCB BOTTOM总览

PCB 3D预览
我学习PCB设计才4个月,肯定还有很多的不足,请各位大佬批评指正。
软件说明
本想做FOC控制,但是截止到6月14日暂未实现,目前可实现无感开环旋转,按键调速,其余功能待开发。
实物展示说明

PCB实物图
附件内容为本次作品学习和参考的文件。
致谢
感谢猪猪。感谢嘉立创和武汉芯源公司举办的训练营,让初学硬件的小白有项目可做,有资料可学,有优惠券可领。感谢嘉立创SMT,不用手动贴片的感觉真爽。感谢创芯工坊赞助的PWLink。感谢橘子。
设计图
未生成预览图,请在编辑器重新保存一次BOM
暂无BOM
克隆工程

评论