
基于CH32M030的无人机电调设计
简介
一个使用CH32M030设计的电调,兼容Bluejay的Bootloader,可以使用bluejay的web调参,修改启动音乐等。CH32M030内置MOS驱动和LDO,大大简化电路,便于集成!
简介:一个使用CH32M030设计的电调,兼容Bluejay的Bootloader,可以使用bluejay的web调参,修改启动音乐等。CH32M030内置MOS驱动和LDO,大大简化电路,便于集成!开源协议
:CC BY-NC 3.0
描述
1. 简述
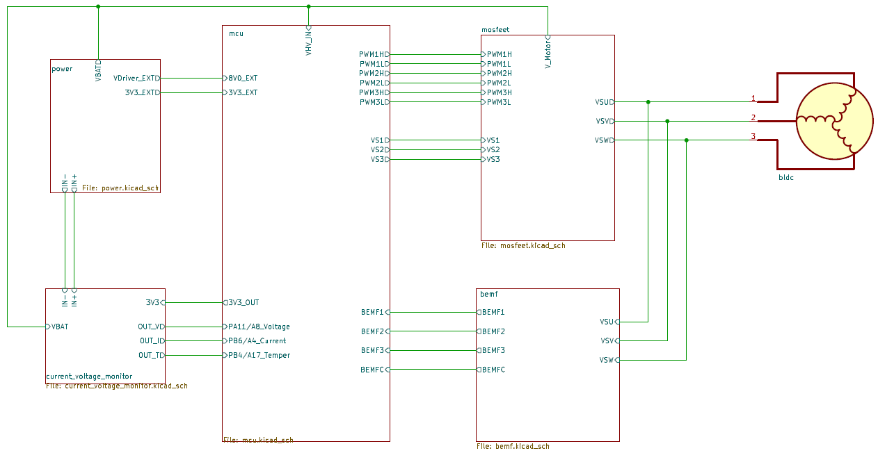
方案采用CH32M030作为主控,其内置了MOS的预驱和LDO,同时内置了OPA和CMP,可以说非常适合无人机电调应用。芯片的主频72MHz,RISC-V内核,支持RV32IMCBX指令集,12KB SRAM,64KB FLASH。支持4-29V供电,内部两个LDO,3.3V为MCU供电,还有一个电压可调的LDO(5V/8V/9V/10V)为内置预驱供电。这样仅需一些阻容器件和MOS,即可实现BLDC的控制。
考虑ESC的体积芯片选择了C8U7封装,但是同时也留了点小心思,从手册的封装图看,其G8R7是更适合电机运用的封装(但是QSOP28的封装),所以引脚还是用了和G8R7一样的脚,如果有不在意体积,在意焊接难度的话,可以把封装替换掉。程序任然可以用。下图为其系统框图,可以看到其内部是有四组半桥,想必对于我们驱动两个有刷或者无线充类的应用也是非常合适,同时也有PDUSB和其他通用外设,不得不说很香!

更多资料大家可以参考WCH官网,这里不再赘述。
2. 设计原理
原理上和其他ESC的设计一致,采用芯片内置的比较器,比较虚拟中性点和浮空项电压的方式,实现过零检测和换向,下图为一个简单的结构框图:

2.1 电源
首先其电源模块,在设计之初,抱着怀疑一切的态度,设计预留了外部的9V和3.3V的LDO。最后实际验证,内部的LDO很好用。只需要从VHV引脚输入一个高压即可。

2.2 电压电流温度采样
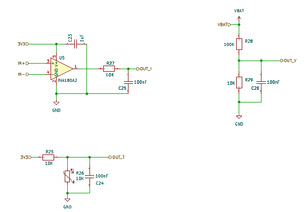
电压采样没啥好说的,就分压送到ADC的一个通道即可。由于这个芯片内部没有温度传感器,需要外部接一个NTC,送到ADC去采样。对于电流的采样我这里使用了一个外置的放大器,如果不考虑兼容G8R7的封装,可以直接使用内部的放大器,这样BOM再次精简。

2.3 反电势检测
前面提到将虚拟中性点电压和浮空项电压分压送入比较器,进行过零点检测和换向控制,以下是常见的电路图:

2.4 MCU

可以看到,只需要从VHV送入电源电压即可(当然要在芯片的正常工作电压范围内),内置的预驱引脚直接接到MOS即可,电路大大简化。3.3V 手册上给出其大概约能承受20mA的负载电流,所以小的负载,可以考虑直接用该电源供电。
3. 程序下载方法
由于单片机的调试口DIO和比较器的引脚复用,在下载程序前反电势检测的几颗电阻和电容先不焊接,待烧录完程序后补焊。

然后使用WCH-LINKE,用5V连接+,GND连接-,DIO连接DIO,由于其支持单线下载,不需要连接CLK,CLK可以复用为打印或者TLM接口。通过WCH-LinkUtility软件,选择M030,并通过单线下载。

4. 固件说明
当前固件仅支持 DSHOT300/600,支持双向DSHOT,且适配了bluejay的兼容BootLoader,这样可以通过bluejay的web来配置里面的参数,修改启动音乐等。但是由于升级是web似乎有限制,检测到非51的固件后就强制结束,目前升级功能受限。

5. 附件说明
(1)由于工程从Kicad导入过来,所以想要直接使用我的板子测试的同学,可以使用附件1的gerber文件;
(2)固件程序;
(3)空载测试视频;
(4)BF和bluejay配置测试视频,测试时只接了一路。
设计图
未生成预览图,请在编辑器重新保存一次BOM
暂无BOM
克隆工程知识产权声明&复刻说明
本项目为开源硬件项目,其相关的知识产权归创作者所有。创作者在本平台上传该硬件项目仅仅供平台用户用于学习交流及研究,不包括任何商业性使用,请勿用于商业售卖或其他盈利性的用途;如您认为本项目涉嫌侵犯了您的相关权益,请点击上方“侵权投诉”按钮,我们将按照嘉立创《侵权投诉与申诉规则》进行处理。
请在进行项目复刻时自行验证电路的可行性,并自行辨别该项目是否对您适用。您对复刻项目的任何后果负责,无论何种情况,本平台将不对您在复刻项目时,遇到的任何因开源项目电路设计问题所导致的直接、间接等损害负责。


评论