
CH9328—串口转HID模块
简介
串口转HID模块,硬币大小!
简介:串口转HID模块,硬币大小!开源协议
:GPL 3.0
(未经作者授权,禁止转载)描述
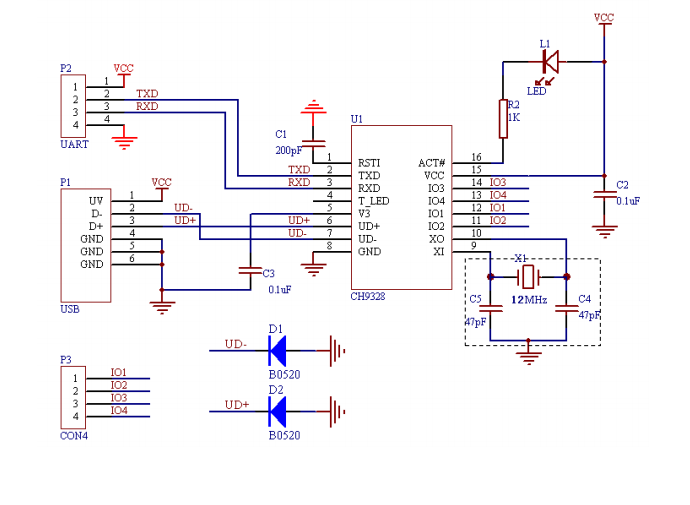
原理图设计说明
原理图参考手册示例电路设计(手册中的示例电路如下图)

(上面的是手册里的参考电路,下面的电路全部是本工程电路)
1、在设计时为节省空间,阻容及发光二极管全部使用0402封装。
2、下图中D1、D2在本工程中删去了。

3、因为该模块只需要接收数据,通过芯片转换后通过USB接入电脑,因此UART接口只留出RX

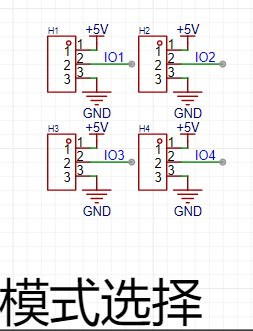
4、本模块是作为测试用的小板子,想要测试全部模式,所以留出了这么几个接口,若是做成键盘,直接IO1上拉、IO2下拉、IO3上拉、IO4上拉
为防止出事,我在IO口那里加了个1k的限流电阻


5、晶振部分emm怎么说呢,手册里说的是芯片内置晶振,可以不焊,但是实测不焊晶振就识别不了,因为很听劝的预留了,所以验证成功了
参考电路的匹配电容是47pf,手册里说是20到47,因此我用了20pf

注:本工程画上去的器件都焊上了,手册中有描述可以不焊接的器件,建议预留,如果没验证成功可以贴上再测,否则又要等一个星期
PCB设计说明
对于USB2.0而言,只要能连通就行,其他要注意的就是电源线拉粗点,晶振顺手包个地也不费事的。
软件说明
对于该芯片而言,需要8个字节来表示按下了什么按键,给数组a的数据表示的是按下大写字母A(需要什么键值需要具体查阅相关技术文档)
该芯片的默认波特率是9600,因此控制器的波特率也设为9600
按下按键时把数组发送出去表示按下按键A,松手之后把第三个字节归零,再发送出去表示松开按键

设计图
未生成预览图,请在编辑器重新保存一次BOM
暂无BOM
克隆工程工程成员
知识产权声明&复刻说明
本项目为开源硬件项目,其相关的知识产权归创作者所有。创作者在本平台上传该硬件项目仅供平台用户用于学习交流及研究,不包括任何商业性使用,请勿用于商业售卖或其他盈利性的用途;如您认为本项目涉嫌侵犯了您的相关权益,请点击上方“侵权投诉”按钮,我们将按照嘉立创《侵权投诉与申诉规则》进行处理。
请在进行项目复刻时自行验证电路的可行性,并自行辨别该项目是否对您适用。您对复刻项目的任何后果负责,无论何种情况,本平台将不对您在复刻项目时,遇到的任何因开源项目电路设计问题所导致的直接、间接等损害负责。


评论