
专业版
PCB灯光画 小夜灯 艺术和技术的完美结合 照亮人生黑的路
5.2k
0
0
5
简介
PCB灯光画 小夜灯 艺术和技术的完美结合 照亮人生黑的路
简介:PCB灯光画 小夜灯 艺术和技术的完美结合 照亮人生黑的路开源协议
:Public Domain
创建时间:2024-04-24 20:23:55更新时间:2024-04-25 11:41:09
描述
前言
我这个老年人在黑夜中摸索,总会磕磕绊绊,于是做一个小夜灯,照亮我的前程。
制作视频可看这里。
https://www.bilibili.com/video/BV1PT42117uL/?vd_source=f19dbe714cbd76bd68c9603904fb336f

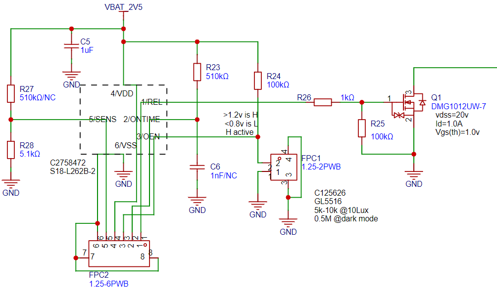
原理图
原理图主要有3大块组成,一是电源,而是传感器,三是LED。传感器包括红外热释电和光敏电阻。各个模块都是用连接器连接的。本项目不需要软件,所有控制逻辑都是由硬件完成的。

PCB
这个是PCB的三弟图,开窗扣了好久,手在哆嗦。


实物图
这是焊接后的电路板了,黄色的部分是开窗的,用作透光。由于各个部件是通过连接器连接的,所以要自己动手焊线。




机壳
我是发立创3D打印的,机壳最好选不透光的材料。机壳打印完毕后,在组装时,后背板要贴上反光膜,否则光线不均匀,所谓反光膜,一张白纸即可。


设计图
未生成预览图,请在编辑器重新保存一次BOM
暂无BOM
克隆工程添加到专辑
0
0
分享
侵权投诉
工程成员
知识产权声明&复刻说明
本项目为开源硬件项目,其相关的知识产权归创作者所有。创作者在本平台上传该硬件项目仅供平台用户用于学习交流及研究,不包括任何商业性使用,请勿用于商业售卖或其他盈利性的用途;如您认为本项目涉嫌侵犯了您的相关权益,请点击上方“侵权投诉”按钮,我们将按照嘉立创《侵权投诉与申诉规则》进行处理。
请在进行项目复刻时自行验证电路的可行性,并自行辨别该项目是否对您适用。您对复刻项目的任何后果负责,无论何种情况,本平台将不对您在复刻项目时,遇到的任何因开源项目电路设计问题所导致的直接、间接等损害负责。


评论