
空调伴侣
简介
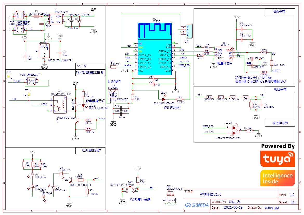
基于涂鸦智能平台 ,采用WR3E型模组,于IOT官网进行配置固件并下单。采用免开发方案制作的空调伴侣(有红外学习和遥控功能)。
简介:基于涂鸦智能平台 ,采用WR3E型模组,于IOT官网进行配置固件并下单。采用免开发方案制作的空调伴侣(有红外学习和遥控功能)。开源协议
:GPL 3.0
描述
2021.07.14更新
涂鸦智能免开发,只需要设计电路板就能使用APP联调。
使用手边现有的温控器外壳,
拆解,清空并整理出可用空间:
清理后:
然后把手边的现有较大元器件进行比对:
然后使用立创EDA进行原理图、PCB的设计:
使用立创EDA进行PCB设计,也许是用的不熟练,总是报错:
自动布线我算是放弃了。还是手动布线吧:

申请PCB盒元器件的优惠卷,提示工程不满足要求,那就继续改进吧……
……
为防止意外,从立创和捷配同时下单了PCB ,意外的事他俩同时到货了:

这张照片不管怎么改变分辨率或者修改文件格式,都上传不上来,我也是醉了,再截个屏试试看,还是不行,算了,继续其他,已经浪费30分钟了。
从立创买的元器件还没到货,就手边现有的先焊接上了:

等其他元器件到货中:
继续完成遥控器的其他焊接:
上电成功。上外壳:
打开涂鸦智能APP,开始联网:
设计图
未生成预览图,请在编辑器重新保存一次BOM
暂无BOM
克隆工程工程成员
知识产权声明&复刻说明
本项目为开源硬件项目,其相关的知识产权归创作者所有。创作者在本平台上传该硬件项目仅供平台用户用于学习交流及研究,不包括任何商业性使用,请勿用于商业售卖或其他盈利性的用途;如您认为本项目涉嫌侵犯了您的相关权益,请点击上方“侵权投诉”按钮,我们将按照嘉立创《侵权投诉与申诉规则》进行处理。
请在进行项目复刻时自行验证电路的可行性,并自行辨别该项目是否对您适用。您对复刻项目的任何后果负责,无论何种情况,本平台将不对您在复刻项目时,遇到的任何因开源项目电路设计问题所导致的直接、间接等损害负责。


评论