
标准版
小立牌ESP8266天气时钟
5.9k
0
0
6
简介
复刻别人开源项目,发现无亮度控制,进行简单改板,采用esp8266,小程序控制,桌面天气显示1.54寸彩屏,小电视,WiFi自动更新天气温湿度,可通过小程序更改字体颜色,背光亮度,上传相册图片,等功能
简介:复刻别人开源项目,发现无亮度控制,进行简单改板,采用esp8266,小程序控制,桌面天气显示1.54寸彩屏,小电视,WiFi自动更新天气温湿度,可通过小程序更改字体颜色,背光亮度,上传相册图片,等功能开源协议
:Public Domain
创建时间:2023-06-23 19:15:00更新时间:2023-10-13 17:35:34
描述
简介 --------飞鱼梦工坊
SD2桌面小电视 桌面天气站 桌面时钟 彩屏 太空人显示天气 时间 温湿度天气时钟
欢迎加入QQ群进行交流 获取固件 群号:771351123
功能说明
采用esp8266,光固化外壳,小程序控制,桌面天气显示1.54寸彩屏,小电视,WiFi自动更新天气温湿度,可通过小程序更改字体颜色,背光亮度,主题,上传相册图片,等功能
原理图设计说明
增加了三极管进行背光控制,亮度可调,更加合理,由于板子太小,只能取消CH340,预留烧录口进行烧录

烧录口排针

背光控制电路

下载按键
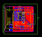
PCB设计说明
原版本为0402贴片电阻,手工焊接比较累,自我感觉使用0805电阻会好很多,所以更改成了0805封装电阻,TYPEC从新排版

软件说明

主界面

时钟界面选择

相册界面
实物展示说明

开机图片

整体图

侧面

底部ESP8266
设计图
未生成预览图,请在编辑器重新保存一次BOM
暂无BOM
克隆工程添加到专辑
0
0
分享
侵权投诉


评论