
LS12S无线手柄
简介
自制的无线手柄,使用直接焊在板子上的LS12S作通讯,可以接上蓝牙模块和mpu6050模块,自带充电与串口通讯的功能,2个摇杆8个按键
简介:自制的无线手柄,使用直接焊在板子上的LS12S作通讯,可以接上蓝牙模块和mpu6050模块,自带充电与串口通讯的功能,2个摇杆8个按键开源协议
:Public Domain
描述
硬件部分
一、通信模块LS12S
LC12S采用最新 2.4G SOC技术,特点是免开发,视距 120 米,收发一体无需切换,串口透明传
输,提供通信协议,可迅速调试成功。用户只要了解串口通信,无需复杂的无线通讯知识,就能完成无
线通信产品的开发。
● 半双工通讯,抗干扰能力强
● 2.4GHz ISM 频段,128 个频道可调,使用无须申请
● 供电电压:2.8-3.6V,最大输出功率 12dBm
● 接收灵敏度-95dBm
● 发射工作电流 40mA@12dBm 25mA@0dBm
● 接收工作电流 24mA
● 睡眠电流 8uA
● 标准 TTL 电平 UART 串口
● 工作频率可设置,多个模块频分复用,互不干扰
● 通讯协议转换及射频收发切换自动完成,用户无须干预,简单易用
● 通讯速率 0.6kbps -38.4kbps,用户可通过 AT 指令配置
● 传输距离远,开阔地无干扰情况下可达 120 米 以上
● 小体积 SMD 封装,无需天线,安装方便

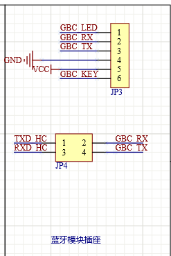
二、MPU6050、oled、蓝牙模块
板子上留有iic协议的oled、mpu6050模块的插排,以及蓝牙模块的插排



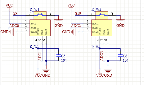
三、按键摇杆控制器
使用两块摇杆,一个摇杆x轴与y轴相当于两个滑动变阻器,接在3.3v电源和GND上通过单片机ADC读取
8个按键在电路板上分为左右各4个通过单片机P2引脚读取状态
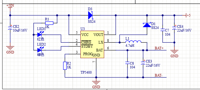
四、TP5400芯片电源管理
TP5400 是一款采用恒定电流/恒定电压对单节锂离子电池充电和升压放电控制器。它能够提供 1000mA 的充电电流(借助一个热设计良好的 PCB 布局)。升压电路内置了NMOS 功率管,外部仅需一个电感和肖特基二极管及少量电容即可完成 5V 升压输出。当 VOUT 端接入负载时,TP5400 可提供一个 5V 的稳压源,驱动能力达 1A。
未充满电时红色发光二极管亮,充满时绿色发光二极管亮
芯片使用esop8封装
四、CH340K与typec16p
CH340K无需过多的外部电路直接与单片机和usb相连
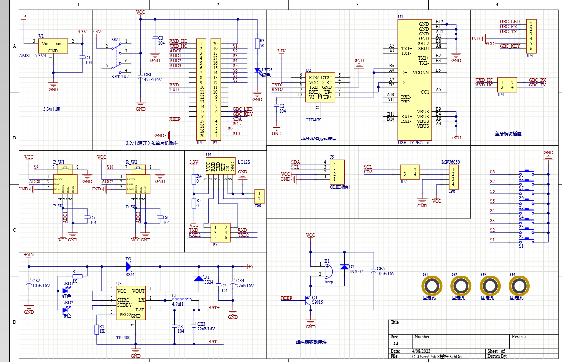
整个电路原理图
五、程序设计与测试
使用stc8核心板作主控芯片

使用单片机上的ADC1、ADC2、ADC3、ADC4读取8位摇杆上的模拟量

再通过串口发送出去,将JP5上的短路块接在USB链接上可以实现单片机与电脑通信方便调试、短路块接在无线上与LS12链接实现无线通讯
LS12s通过电脑软件设置,具体方法可以参考资料,设置时需用杜邦西将JP5的usb连接与无线短接在一起使ch340与ls12s连接

注意:R5短路,R4不焊,单片机写不进程序时将JP5上的无线随便与单片机某个两个引脚相连
设计图
未生成预览图,请在编辑器重新保存一次BOM
暂无BOM
克隆工程工程成员
知识产权声明&复刻说明
本项目为开源硬件项目,其相关的知识产权归创作者所有。创作者在本平台上传该硬件项目仅供平台用户用于学习交流及研究,不包括任何商业性使用,请勿用于商业售卖或其他盈利性的用途;如您认为本项目涉嫌侵犯了您的相关权益,请点击上方“侵权投诉”按钮,我们将按照嘉立创《侵权投诉与申诉规则》进行处理。
请在进行项目复刻时自行验证电路的可行性,并自行辨别该项目是否对您适用。您对复刻项目的任何后果负责,无论何种情况,本平台将不对您在复刻项目时,遇到的任何因开源项目电路设计问题所导致的直接、间接等损害负责。


评论