
开源协议
:GPL 3.0
(未经作者授权,禁止转载)创建时间:2024-02-10 12:53:56更新时间:2024-05-21 10:41:11
描述
小手机自制过程
泰山派自做小手机,对于我这个小白来说也是一次全新的尝试。从转接板电路图的绘制,PCB的设计,元件的焊接。泰山派的系统刷入,3.1寸屏的驱动,编译环境的配制,系统的编译,LINUX命令。这些都是通过视频教程和文档一步步实现的。就以下几个点来说明,也算是在制作过程中遇到得问题总结。
电路设计:
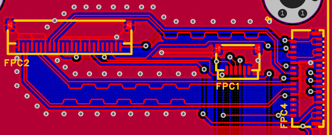
1. 设计2个lanes的mipi屏+触摸转接的转换板。
这个电路设计没有难度,只是把两组信号使用差分等长就行。从中学习到在高速信号的PCB设计中等长的重要性。
我的差分等长,有点丑,如图。

2. 设计使用电池供电的电源模块。
没有电池的手机就点不完美,参考稚晖君的电源模块。但是他那个升压芯片不好买到,所以在这里就没有贴元件,没有使用电池供电。有时间还得好好找一找性价比高的电源模块。这个电源模块可以从板上拿下来,单独使用。板中板,哈哈。。

3.使用插口引出喇叭和麦克风。
4. 加入摄像头。加入吴工推荐的摄像头。有了摄象头就更像手机了,是吧!有了摄像头可以制作更有趣的项目了,比如通过OPENCV完成AI图像识别的项目。

购买链接:https://item.taobao.com/item.htm?_u=kqm6hj0b32&id=690216988471&spm=a1z09.2.0.0.37802e8d1IVtvE
电路焊接:
这个小手机的转接板设计不是什么难点。关键难点,是焊接那个31P-0.3的FPC的插口座。这个座子,用烙铁不好焊接。最好使用中温焊锡膏和焊台,这样容易点。用电子放大镜和尖笔万用表检查座子的焊接情况。我个人觉得还是用焊台好焊接。
吴工也出了详细视频。
视频链接:【【Linux手机焊接调试】立创·泰山派RK3566 Linux开发板训练营第九课】 https://www.bilibili.com/video/BV19i421y7Hv/?share_source=copy_web&vd_source=c4ac3c1e03440fed67ffc76ecb6d23d1
3D打印外壳:
因为PCB设计中,还没把3.1寸屏的FPC的座子居中,这样屏就偏移了4.8MM。为了让屏居中。只能把手机的外壳加大。 把胖手机变成了“胖胖”手机了。摄像头的位置,设计到屏的下方了,应该设计到屏的上方这个也是个小问题。3D外壳使用SW设计。设计了3件。上壳、下壳和屏框。屏框是为了堵下面的螺丝的。如图。

手机系统选择
手机当然要用安卓系统。系统的刷入和编译不在这里叙述了,因为吴工的视频和文档都讲的很清楚了。
文档链接:https://lceda001.feishu.cn/wiki/M1DVwL6HgihWzlkKgmucPbDbnG4
内部图片展示:


视频展示:
附件说明:
Boot文件适配了底板的千兆网卡和USBHUB。3D打印件不是很完善。就不上传了。我复刻底板展示。


设计图
未生成预览图,请在编辑器重新保存一次BOM
暂无BOM
克隆工程添加到专辑
0
0
分享
侵权投诉
工程成员
知识产权声明&复刻说明
本项目为开源硬件项目,其相关的知识产权归创作者所有。创作者在本平台上传该硬件项目仅供平台用户用于学习交流及研究,不包括任何商业性使用,请勿用于商业售卖或其他盈利性的用途;如您认为本项目涉嫌侵犯了您的相关权益,请点击上方“侵权投诉”按钮,我们将按照嘉立创《侵权投诉与申诉规则》进行处理。
请在进行项目复刻时自行验证电路的可行性,并自行辨别该项目是否对您适用。您对复刻项目的任何后果负责,无论何种情况,本平台将不对您在复刻项目时,遇到的任何因开源项目电路设计问题所导致的直接、间接等损害负责。


评论