
0.96LCD扩展板
简介
一款可以应用在合宙小开发板上的一款0.96扩展屏幕模块,彩色,80*160分辨率,采用IPS接口,还有一个五向开关可供调试使用。
简介:一款可以应用在合宙小开发板上的一款0.96扩展屏幕模块,彩色,80*160分辨率,采用IPS接口,还有一个五向开关可供调试使用。开源协议
:GPL 3.0
描述
工程分析
之所以做这个工程,主要是因为买了很多的合宙的小开发板,但无一例外,我焊接排针的方向导致无法直接使用合宙官方的LCD扩展板,拆排针我又嫌麻烦,所以就做了这个LCD扩展屏幕模块。这里真的要吐槽一句官方的设计,就正常来说的话,排针都要向下焊接,将带有复位按键的一面露出来,但官方不是,就要把排针向上焊接,把按键夹在两个板子中间,只有这样才能使用官方的LCD扩展板。所以我就参照着官方的设计做了这个LCD扩展板。
这个板子的接口全兼容官方的0.96LCD扩展板,可以直接使用官方的程序,本工程也提供几个已经调好的程序,但仅限我手头有的这些。包括esp32C3、esp32S3和AIR001这些小开发板,其中C3和S3使用的是lua,AIR001是使用的c语言。
原理图设计说明
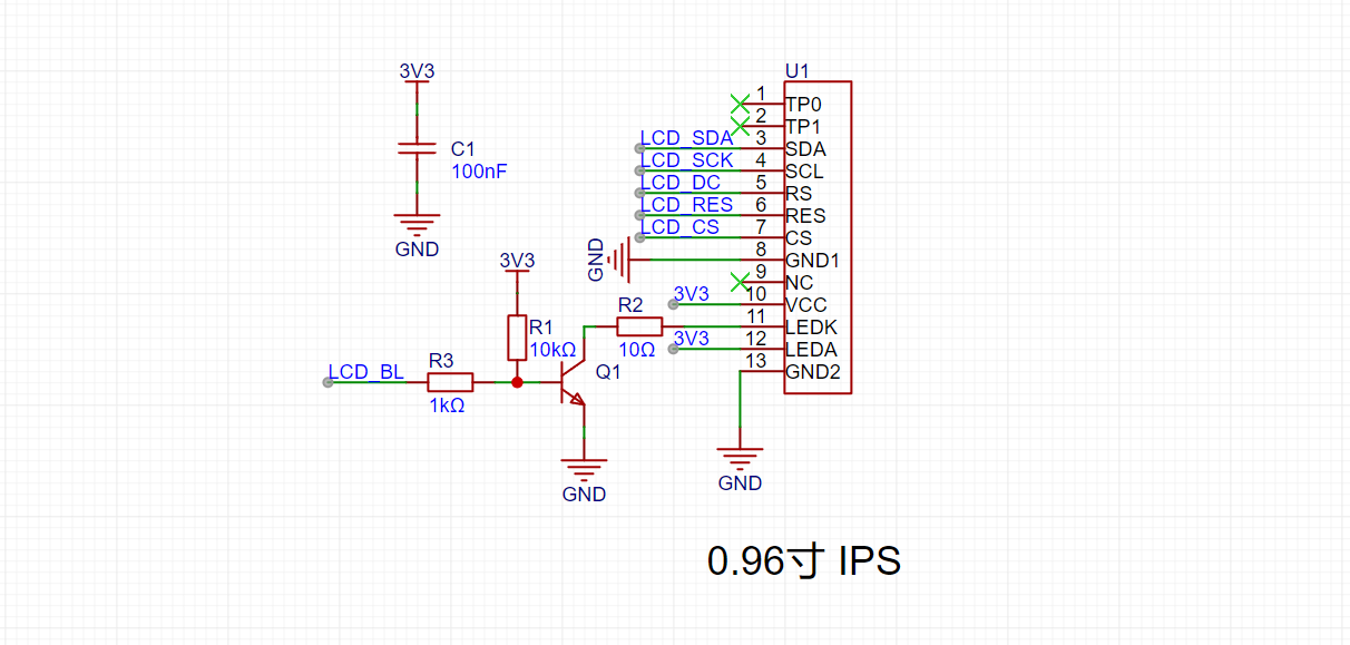
原理图主要就两部分,屏幕和五向开关,屏幕部分的原理图如下图所示,三极管使用的是S8050。

五向开关部分的原理图如下图所示。

PCB设计说明
本项目的电路很简单,关于PCB部分没有什么好说的,只有一点,本项目电容电阻使用的都是0402封装,焊接的时候需要稍微注意一下。
软件说明
1、使用lua的程序要注意下图中的这部分代码,要根据购买的屏幕模块修改相应的屏幕驱动,例如我使用是st7735s的屏幕驱动,这个地方填写的就是st7735s,如果手头里的是st7735,改为st7735即可。

2、使用C语言开发的就只有AIR001,开发软件是keil。要注意以下两点,
2.1、滴答定时器延时
我针对air001芯片做了延时函数的实现,主要是没找到,只能自己实现了。如果有小伙伴有这个移植需求的话,要注意系统时钟的变化,当前使用的是24MHz系统时钟频率,如果你修改了系统时钟频率,需要对下图中这个参数进行修改,例如你将24M的频率里改为了8M,那就将这个变量由24改成8即可。该图的程序是在delay.c文件中。

同时我对毫秒延时函数做了封装,支持最大2的16次方ms延时,但随着延时时间的增加,延时精度会随之降低,所以不建议使用长时间的延时。
2.2、BOOT引脚的复用
关于五向开关的引脚连接完全参照官方的连接,但没想到在AIR001的开发板上,有一个引脚是BOOT引脚,且该引脚在硬件电路里被硬件下拉了,所以这个引脚无法通过五向开关来控制操作,但这个板子上有BOOT按键,也可实现电平翻转,所以就由BOOT按键来代替五向开关控制BOOT引脚。直接将该引脚配置为下拉的推挽输出即可,如下图所示。
注意:只有air001的开发板需要,esp32系列的开发板不受影响!

这个板子除了BOOT引脚问题,还有SWCLK(PA14)也被作为普通GPIO口输出,这样配置会导致无法直接使用keil一键烧录,但可以手动按下BOOT按键进入下载模式(下载完成前不要松手),再点击烧录,即可实现程序下载。这种方式还需要调整一个设置,如下图配置即可。

实物展示说明

BOM

板子可以嘉立创免费打,物料一套下来成本不到9块。关于裸屏的购买,如果买的多的话,可以从中景园电子购买,一块裸屏约4块,但不包邮。
裸屏注意购买焊接式。
注意事项
屏幕中用作显示的图片来自稚晖君MiniPi项目的渲染图,可以在下面链接中找到:如何自制一个超迷你的语音助手
参考链接
设计图
未生成预览图,请在编辑器重新保存一次BOM
暂无BOM
克隆工程工程成员
知识产权声明&复刻说明
本项目为开源硬件项目,其相关的知识产权归创作者所有。创作者在本平台上传该硬件项目仅供平台用户用于学习交流及研究,不包括任何商业性使用,请勿用于商业售卖或其他盈利性的用途;如您认为本项目涉嫌侵犯了您的相关权益,请点击上方“侵权投诉”按钮,我们将按照嘉立创《侵权投诉与申诉规则》进行处理。
请在进行项目复刻时自行验证电路的可行性,并自行辨别该项目是否对您适用。您对复刻项目的任何后果负责,无论何种情况,本平台将不对您在复刻项目时,遇到的任何因开源项目电路设计问题所导致的直接、间接等损害负责。


评论