
mini-ESP8266-Y12
简介
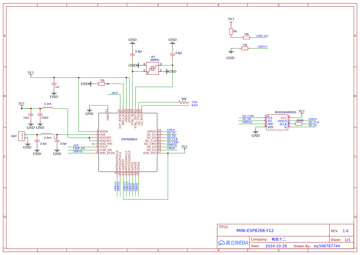
自制模组ESP8266-Y12,尺寸30*11mm,元件0603,保留12系的io口兼容通用
简介:自制模组ESP8266-Y12,尺寸30*11mm,元件0603,保留12系的io口兼容通用开源协议
:CC BY 4.0
描述
项目介绍
项目名称: ESP8266-Y12微型模组

项目概述:
ESP8266-Y12是一款基于ESP8266EX芯片的微型Wi-Fi模块,专为物联网和智能家居应用设计。该模组以其小尺寸(30*11mm)和高性能而受到青睐,非常适合空间受限的应用场景。
**核心特性:**
1. **尺寸与封装:** ESP8266-Y12模组尺寸为30*11mm,采用0603封装的元件,使得模组更加紧凑,便于集成到各种小型设备中。
2. **兼容性:** 保留了12系列的IO口兼容通用性,使得该模组可以轻松替换或升级现有的ESP8266模组,无需重新设计电路板。
3. **集成度:** 集成了天线开关、射频巴伦、功率放大器、低噪声接收放大器、滤波器等射频模块,减少了外部组件的需求。
4. **性能:** 内置超低功耗Tensilica L106 32位RISC处理器,CPU时钟速度最高可达160 MHz,支持实时操作系统(RTOS)和Wi-Fi协议栈。

**相关功能:**
1. **Wi-Fi功能:** 支持标准的IEEE802.11 b/g/n协议,完整的TCP/IP协议栈,可以实现设备联网和数据传输。
2. **GPIO引脚:** 提供17个GPIO引脚,支持多种外设接口,如SPI、I2C、UART、I2S、IR Remote Control、PWM等。
3. **低功耗运行:** 支持深度睡眠模式,保持电流为20 uA,关断电流小于5 uA,能够在2ms内唤醒、连接并传递数据包。
4. **安全支持:** 支持包括WPA3在内的Wi-Fi安全协议,确保网络连接的安全性。
5. **云连接:** 可以轻松实现开箱即用的云连接功能,支持AT本地升级及云端OTA升级。

**应用场景:**
- **智能家居:** 用于智能家电的远程控制和传感器数据的监测与上传。
- **物联网设备:** 实现设备的远程监控与管理,以及远程固件升级。
- **工业控制:** 在智能生产、智能仓储、智能物流等领域中实现无线通信和控制。
ESP8266-Y12微型模组以其高性能、小尺寸和丰富的功能,成为物联网项目的理想选择,尤其适合对空间有严格要求的应用。
微型模组ESP8266-Y12,尺寸30*11mm,元件0603,保留12系的io口兼容通用
设计图
未生成预览图,请在编辑器重新保存一次BOM
暂无BOM
克隆工程

评论