
恒流驱动电路
简介
恒流源能够提供稳定的电流,而不受负载变化或电源电压波动的影响。恒流源广泛应用于在LED照明中以下工程包含了线下恒流与DCDC恒流源,因作者水平有限,文章难免存在瑕疵,敬请各位读者予以批评指正。
简介:恒流源能够提供稳定的电流,而不受负载变化或电源电压波动的影响。恒流源广泛应用于在LED照明中以下工程包含了线下恒流与DCDC恒流源,因作者水平有限,文章难免存在瑕疵,敬请各位读者予以批评指正。开源协议
:GPL 3.0
描述
未经作者允许,禁止转载!!!
光二极管,自20世纪60年代诞生以来,已经以其高效、耐用和环保的特性,彻底改变了照明和显示技术。
LED是一种将电能转换为光能的半导体器件,以其高效、节能、环保和长寿命等特性,在照明、显示和信号指示等多个领域得到广泛应用。LED通过电流驱动电子和空穴在PN结处复合,释放能量以光的形式发出。这种电致发光效应使得LED在节能照明和高亮度显示技术中扮演着重要角色。LED的发光颜色取决于所用半导体材料的禁带宽度,而通过在LED封装中加入荧光粉,可以转换或增强LED发出的光,从而产生不同颜色的光,尤其是用于制造白光LED。荧光粉的使用不仅提升了LED的光效和颜色质量,还有助于降低成本并延长了LED的使用寿命。
LED通常需要恒流源驱动,这是因为LED的亮度与通过它的电流成正比,而恒流源可以提供稳定的电流,保证LED亮度和颜色的一致性。此外,恒流源有助于保护LED免受过高电流引起的损坏,通过限制工作电流来减少热损耗,从而延长LED的使用寿命。它还有助于进行有效的热管理,减少因电流波动而产生的电磁干扰,并提高整个LED照明系统的可靠性。此外,恒流驱动的LED系统可以通过脉宽调制(PWM)或模拟调光技术实现调光功能,而不会显著改变LED的色温和效率。因此,恒流源是确保LED照明系统性能和寿命的关键因素。
选择LED时需注意以下参数:
光通量:是描述光源总光输出的物理量,以流明(Lumens)为单位衡量。它表示光源在单位时间内发出的可见光能量的总量,是评价LED照明效率的关键参数。光通量越高,光源发出的光能量越多,但并不直接反映光的强度或照明效果,因为这些还受到光束角度、观察距离和环境光等因素的影响。在设计照明系统时,光通量是确定所需LED数量和类型的重要依据。
发光强度:通常称为光强,是描述光源在特定方向上发光性能的物理量,用坎德拉(Candela, cd)作为单位。它表示光源在单位立体角内的光通量,与光源的发光角度和方向有关。发光强度受LED的构造、光学设计和驱动电流等因素影响。在设计照明系统时,考虑发光强度有助于确定所需的LED数量和布局,以实现期望的照明效果。此外,发光强度也是评估LED性能和比较不同LED产品亮度的关键指标之一。
发光角度:是描述LED光束发散程度的参数,定义了LED发出光线的宽度,影响照明的覆盖范围和集中度。较小的发光角度产生较集中的光束,适用于局部照明或聚光;较大的发光角度则提供更广泛的照明,适用于泛光照明。
正向电压:也称电压bin,是LED正常工作时所需的最小电压,它决定了LED的导通条件。这个电压受半导体材料、制造工艺和环境温度等因素影响,并且随着温度升高而降低。正向电压的稳定性对LED的性能和寿命至关重要,过高的电压可能导致过热,而电压不足则使LED无法正常工作。在设计LED驱动电路时,必须考虑到正向电压,以确保LED在恒流源的控制下稳定运行。不同颜色的LED正向电压可能不同,这些信息通常在产品的数据手册中提供。
正向电流:是正常工作时流过其两端的电流,是确保LED发光的关键参数。它通常以mA为单位,与LED的亮度直接相关,即电流越大,LED通常越亮。然而,电流过高会导致LED过热,缩短寿命,因此必须在LED的最大额定电流范围内工作。
色温:是描述光源颜色特性的物理量,以开尔文(K)为单位。它反映了光源发出的光与黑体在特定温度下辐射光色相匹配的温度。色温较低时,光源发出的光偏暖黄色,给人以温暖舒适的感觉;色温较高时,光色偏冷白色,给人以清醒冷静的感觉。如家庭照明可能偏好暖白光,而办公室照明可能选择自然白光或冷白光。正确选择色温对于营造适宜的光照环境和提升视觉舒适度非常重要。
显色指数:是衡量光源显示物体颜色能力的指标,其值范围从0到100。CRI值越高,表示光源在照射下物体颜色的还原度越好,越接近自然光下的颜色。LED灯具的CRI值通常在包装或技术规格中标明,高CRI值的LED灯能更真实地呈现颜色,适用于对颜色准确性要求高的场所,如艺术画廊、零售展示等。
热阻:是衡量LED器件散热能力的物理量,通常以摄氏度每瓦(°C/W)表示。它描述了单位功率产生的热量在LED与周围环境之间传递的难度。热阻越低,说明热量传递越有效,器件的散热性能越好。高热阻会导致LED芯片温度升高,影响其发光效率和寿命。
效率:通常以流明每瓦(lm/W)表示,是衡量LED将电能转换为光能效率的指标。高效率意味着在消耗同等电量的情况下,LED能产生更多的光输出。效率取决于LED的材料、设计和制造工艺。高效率的LED灯具不仅节能,而且能减少热量产生,延长产品寿命
波长:是描述光颜色特性的物理量,以纳米(nm)为单位。LED发出的光具有特定的波长,决定了光的颜色。不同波长的光对应不同的颜色,如红光波长大约为620-750nm,绿光约为495-570nm,蓝光约为435-500nm。
工作温度范围和结温:是LED的重要参数,影响其性能和寿命。工作温度范围指LED能正常工作的环境温度区间,而结温是LED内部能达到的最高温度。合适的工作温度和低结温有助于维持LED的亮度和色彩,避免性能下降和损坏。
常用的LED灯珠厂家:
欧司朗,晶科电子,瑞丰光电,鸿利智汇,升谱光电,穗晶光电等。
恒流源
恒流源是一种主要用于提供恒定电流的电源,即使在负载变化或电源电压波动的情况下也能保持电流稳定。在LED照明系统中,恒流源对保护LED、提高系统效率、延长LED寿命以及实现调光功能至关重要。通过精确控制电流来防止LED过流而损坏,确保LED在安全的工作条件下运行。恒流源的设计简单、成本效益高,并且具有很好的灵活性,可以适用于各种LED应用,包括通用照明、景观照明和汽车照明等。
恒流分为以下几种类型:
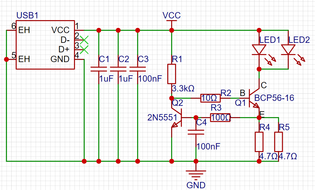
线性恒流:线性恒流可以使用三极管进行恒流,一般为两只三极管构成互补的方式进行恒流,让两只三极管进入到放大区,进入放大区后三极管的伏安特性曲线趋近于一条直线,因此被称为线性恒流,多余的无功功率被功率三极管消耗,三极管发热会非常严重,不适合用于在大功率驱动的地方,效率低,优点是无频闪。原理图如图1-1所示,线性恒流源采用2颗三极管形成互补恒流源,Q2作为调整管负责调整功率三极管Q1始终工作在放大区,R1为电流采样电阻,采样电阻两端电压为0.7V,所以恒流的电流值为采样电阻两端的电压除以采样电阻的阻值,I=0.7V/R1。具体工作原理是当通电时,R2作为上拉电阻,直接把电源电压通过电阻限流后直接加到Q1的基极,此时Q1三极管进入到饱和区,由于采样电阻R1有一定阻值,流过的电流达一定值后采样电阻两端的电压逐渐升高,达到0.7V左右,此时的电压达到了开通Q2调整管的开启电压然后进入到放大区,进入放大区后,最开始加到Q1功率三极管的基极电压减小到1.4V左右恒定不变,就完成了一个恒流的闭合回路,通过改变R1的阻值,可以设置恒流的电流大小,无论输入电压怎么变化,电流都为设定的值,只有当输入电压低于输出电压加上功率三极管的导通电压时,不满足恒流条件,就不会工作在恒流区了。如图一所示,采样电阻的阻值为4.7R,两端的电压为0.549V,I=0.549V/4.7R所以电流为116mA,输出电压为LED两端的压降7.17V,输入电压必须高于输出电压的7.17V+0.8V以上,此电路才能正常工作。注意要点:需考虑R2的阻值,不能过大或过小,R1采样电阻需要考虑电阻本身的功耗,功耗不够时需要多个电阻并。

图1-1
实物电路如图2-1所示




图2-1
Q1为MMBT5551,Q2为BCP56,LED为晶科光电的AG2-X7,电容采用X7R材质。
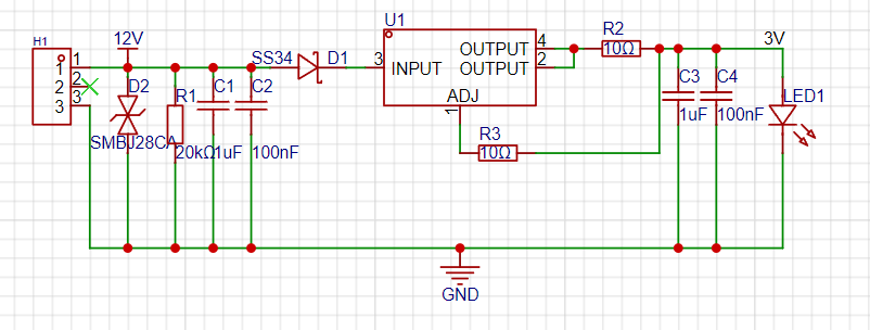
LM317恒流源:LM317是一款多功能的三端线性稳压器,它能够被用来构建恒流源电路,广泛应用于LED驱动、恒压。构建LM317恒流源的基础是利用其内部的1.25V基准电压,通过在输出和调整引脚之间串联一个采样电阻来设定恒流值,根据欧姆定律,输出电流可以通过公式I=1.25/RCS计算得出。例如,若需要25mA的恒流输出,可以选择50Ω的采样电阻。如下图2-2所示。

图2-2
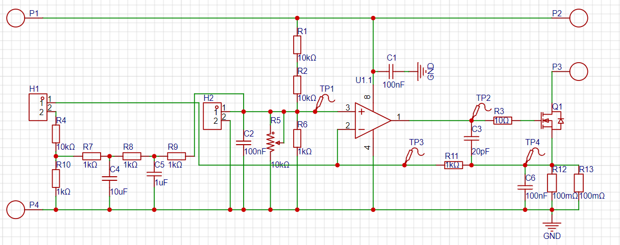
运放+MOS恒流电路:运放和MOSFET结合构建的恒流源电路通过精确的反馈控制机制来维持稳定的输出电流。该电路的核心是一个运算放大器,其同相输入端接收一个稳定的参考电压,而反相输入端通过一个采样电阻连接到MOSFET的漏极。流过MOSFET的电流会在采样电阻上产生电压降,运算放大器将此电压与参考电压进行比较,并通过其输出调节MOSFET的栅极电压,从而控制漏极电流。当电流增加导致采样电阻上的电压降升高时,运算放大器输出减少,使MOSFET导通程度降低,反之亦然,确保电流维持恒定。为了提高电路稳定性,通常在反馈回路中加入补偿电容,以滤除高频噪声并防止振荡。此电路设计时还需考虑MOSFET的导通电阻和最大电流承受能力。若应用对温度稳定性要求高,还需加入温度补偿机制,以减少环境温度变化对恒流输出的影响。如下图2-3所示。


图2-3
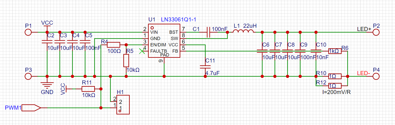
降压DCDC恒流:降压DC-DC恒流电路是一种高效的电源转换方案,通过周期性地开关MOSFET来控制电流的流动,从而在输出端产生稳定的电流。电路中通常包含一个电感器来储存能量,一个电容器来平滑电流,以及一个反馈网络来监测并调节输出,确保恒流输出不受输入电压波动和负载变化的影响。因其高效率和良好的稳定性而被广泛应用于LED照明、电池充电等场合。
以领芯LN33061芯片为例,是一款高效率,高密度的降压型 LED 驱动电源。此 LED驱动采用内部集成环路补偿的固定频率峰值电流控制模式。该器件的输入电压范围可以从 3.5V 到 60V,集成了上,下功率MOS管,能够驱动高达0.6A, 1A, 1.5A的最大负载电流,开关频率选项有400kHz,1MH和2.1MHz。将EN引脚直接上拉,可以让芯片以最大电流输出,如果给PWM也可以工作在PWM模式,通过FB引脚设置采样电阻值设置电流大小,输入必须大于输出,具体工作原理可在数据手册或官网中查看,这里就不在赘述。如图3-1所示。



图3-1
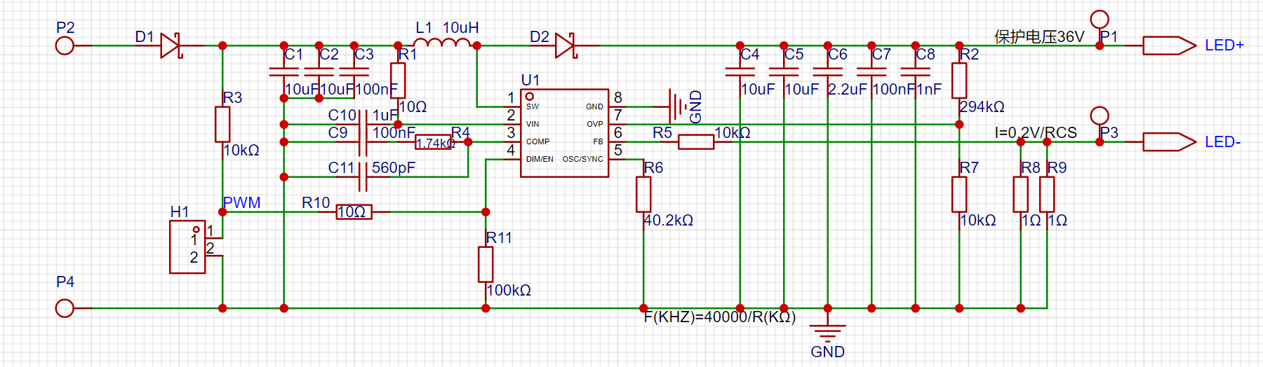
DCDC升压恒流:当输出电压高于输出电压时,此时就要选择升压电路,由于LED是电流型元件,所以需要采用升压恒流电路,以MPS的MPQ3362升压恒流芯片为例,输入3V-36V/4A,输出最高电压为36V,如图4-1所示。



图4-1
设计图
未生成预览图,请在编辑器重新保存一次BOM
暂无BOM
克隆工程工程成员
知识产权声明&复刻说明
本项目为开源硬件项目,其相关的知识产权归创作者所有。创作者在本平台上传该硬件项目仅供平台用户用于学习交流及研究,不包括任何商业性使用,请勿用于商业售卖或其他盈利性的用途;如您认为本项目涉嫌侵犯了您的相关权益,请点击上方“侵权投诉”按钮,我们将按照嘉立创《侵权投诉与申诉规则》进行处理。
请在进行项目复刻时自行验证电路的可行性,并自行辨别该项目是否对您适用。您对复刻项目的任何后果负责,无论何种情况,本平台将不对您在复刻项目时,遇到的任何因开源项目电路设计问题所导致的直接、间接等损害负责。


评论