
基于555定时器的七音电子琴设计
简介
基于555定时器的七音电子琴
简介:基于555定时器的七音电子琴开源协议
:Public Domain
描述
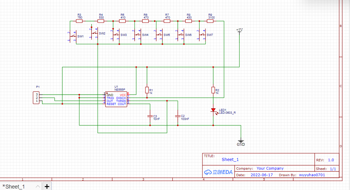
原理(工程文件见附件): 根据外接电阻阻值的不同,555定时器的3号管脚(OUT)可以输出不同频率的方波。而无源蜂鸣器发出的声音与输入的频率有关。基于这个原理,可以用多电阻串联的方式,加上开关。按下不同的开关,555定时器会输出相应音符的声音频率,通过蜂鸣器实现七个基本音符的发声,实现555定时器简易电子琴的制作。
步骤: 确定555定时器的接法,用5v电源驱动芯片。为了稳定电路,5管脚(COUT)接0.01uf的去耦电容。由于555定时器的输出频率和外部电阻和电容决定,设定电容为100nf,7号放电管脚(DISCH)的上拉电阻设为1k欧,所以,仅需考虑2,6管脚与7脚之间的电阻阻值。
蜂鸣器模块:
采用现有模块(声音频率可调模块) 其中io口接555定时器的OUT脚

阻值计算: 七个音符,多瑞密法索啦西,频率逐渐增大,周期减小,根据计算公式T=0.7*(R1+2*R2)*C1,由于R1为固定值1k,C1为100nf,所以只需考虑R2的阻值。在高音范围内,七个音符的对应频率分别为1046.5Hz,1174.66Hz,1318.51Hz,1396.92Hz,1567.98Hz,1760Hz,1975.52Hz。计算得每个音符对应的R2总值,由于电阻是串联的,所以需要计算出各相邻音符的总阻值插值作为各音符的阻值。根据以上公式和设定的频率,计算得多瑞密法索啦西对应的阻值依次为3100欧,430欧,470欧,470欧,410欧,530欧,750欧.

原理图:

仿真演示:
哆音符:

rui音符:

咪音符:

发音符:

suo音符:

啦音符:

xi音符:
设计图
未生成预览图,请在编辑器重新保存一次BOM
暂无BOM
克隆工程工程成员
知识产权声明&复刻说明
本项目为开源硬件项目,其相关的知识产权归创作者所有。创作者在本平台上传该硬件项目仅仅供平台用户用于学习交流及研究,不包括任何商业性使用,请勿用于商业售卖或其他盈利性的用途;如您认为本项目涉嫌侵犯了您的相关权益,请点击上方“侵权投诉”按钮,我们将按照嘉立创《侵权投诉与申诉规则》进行处理。
请在进行项目复刻时自行验证电路的可行性,并自行辨别该项目是否对您适用。您对复刻项目的任何后果负责,无论何种情况,本平台将不对您在复刻项目时,遇到的任何因开源项目电路设计问题所导致的直接、间接等损害负责。


评论