
专业版
STM32最小系统板(包括呼吸灯测试)
1.0k
0
0
0
简介
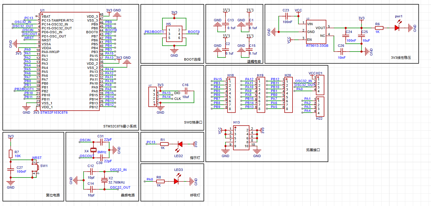
STM32最小系统板,为方便使用将外部引脚引出,可使用STlink烧录程序,可实现按键复位和呼吸灯测试。
简介:STM32最小系统板,为方便使用将外部引脚引出,可使用STlink烧录程序,可实现按键复位和呼吸灯测试。开源协议
:GPL 3.0
(未经作者授权,禁止转载)创建时间:2024-04-13 14:08:45更新时间:2024-04-22 09:51:16
描述
原理图展示:

PCB效果展示:
设计图
未生成预览图,请在编辑器重新保存一次BOM
暂无BOM
克隆工程添加到专辑
0
0
分享
侵权投诉
知识产权声明&复刻说明
本项目为开源硬件项目,其相关的知识产权归创作者所有。创作者在本平台上传该硬件项目仅供平台用户用于学习交流及研究,不包括任何商业性使用,请勿用于商业售卖或其他盈利性的用途;如您认为本项目涉嫌侵犯了您的相关权益,请点击上方“侵权投诉”按钮,我们将按照嘉立创《侵权投诉与申诉规则》进行处理。
请在进行项目复刻时自行验证电路的可行性,并自行辨别该项目是否对您适用。您对复刻项目的任何后果负责,无论何种情况,本平台将不对您在复刻项目时,遇到的任何因开源项目电路设计问题所导致的直接、间接等损害负责。


评论