
开源协议
:GPL 3.0
创建时间:2024-09-21 18:41:12更新时间:2024-10-31 18:24:46
描述
1、项目功能介绍
基于stm32103c8t6芯片制作的桌面时钟小摆件,交互界面使用1.8寸tft屏幕,配备fm8118贾思琪模块,
温湿度检测SHT40传感器,加湿器模块
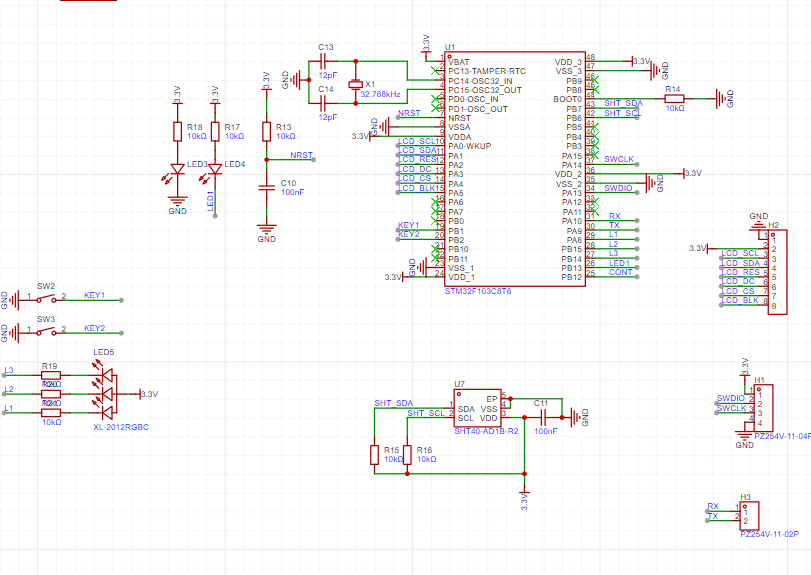
2、硬件部分
电源部分,使用tp4056芯片给电池充电。
12升压部分,
单片机部分,

3、软件部分
软件不怎么会写,目前还在完善中
4、大赛LOGO验证



演示您的项目并录制成视频上传
设计图
未生成预览图,请在编辑器重新保存一次BOM
暂无BOM
克隆工程添加到专辑
0
0
分享
侵权投诉


评论