
专业版
DIY小音箱
2.1k
0
0
7
简介
音频小白第一次做功放,大佬们多多指点,使用德州仪器的D类数字功放芯片TPA3116设计,3种输入方式:分别为有线输入AUX3.5mm耳机线和莲花头输入,还有蓝牙3种音源输入,2.0双声道立体声,
简介:音频小白第一次做功放,大佬们多多指点,使用德州仪器的D类数字功放芯片TPA3116设计,3种输入方式:分别为有线输入AUX3.5mm耳机线和莲花头输入,还有蓝牙3种音源输入,2.0双声道立体声,开源协议
:GPL 3.0
(未经作者授权,禁止转载)创建时间:2023-12-20 20:54:33更新时间:2024-01-26 09:53:45
描述
如何自己做一个低成本的音箱,
首先我们要知道做音箱需要哪些材料,像我这种小白,我们要做的就是喇叭能响起来就OK的啦
我们需要一个发声元件,也就是喇叭,
还有就是功率放大器(功放),还有就是箱体,
那功率放大器网上也有,我们也可以自己做一个,本项目就是做的功率放大器(功放)
本功放板有什么模块电路
1,第一,不管做什么板子,我们第一个要做的就是电源模块啦!这里支持3种电源输入方式,type—-c输入,或 DC电源插座 内径:2.5mm 的,还有螺钉式接线端子 / 5mm 1x2P的,


这里12伏和5伏电压,
第二就是前级放大

音源输入方式模块

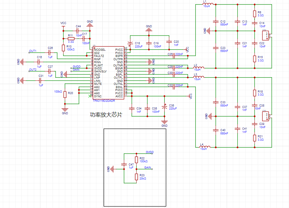
最重要的放大器芯片电路模块,

实物展示说明


注意事项:外壳是不能直接用的需要修改,!!!!!!!!!!!!!!!!!
设计图
未生成预览图,请在编辑器重新保存一次BOM
暂无BOM
克隆工程添加到专辑
0
0
分享
侵权投诉
工程成员
知识产权声明&复刻说明
本项目为开源硬件项目,其相关的知识产权归创作者所有。创作者在本平台上传该硬件项目仅供平台用户用于学习交流及研究,不包括任何商业性使用,请勿用于商业售卖或其他盈利性的用途;如您认为本项目涉嫌侵犯了您的相关权益,请点击上方“侵权投诉”按钮,我们将按照嘉立创《侵权投诉与申诉规则》进行处理。
请在进行项目复刻时自行验证电路的可行性,并自行辨别该项目是否对您适用。您对复刻项目的任何后果负责,无论何种情况,本平台将不对您在复刻项目时,遇到的任何因开源项目电路设计问题所导致的直接、间接等损害负责。




评论