
曾俊超-7805三端稳压器
简介
本文介绍了如何使用分立器件自制78L05三端稳压器。78L05是一种固定输出5V、最大电流100mA的线性稳压器,具有体积小、稳定性高、价格便宜等特点,广泛应用于电源电路。项目通过分析其内部结构..
简介: 本文介绍了如何使用分立器件自制78L05三端稳压器。78L05是一种固定输出5V、最大电流100mA的线性稳压器,具有体积小、稳定性高、价格便宜等特点,广泛应用于电源电路。项目通过分析其内部结构..开源协议
:GPL 3.0
(未经作者授权,禁止转载)描述
78L05 三端稳压器原理解析
原创链接:【一起造芯】7805三端稳压器 | 嘉立创EDA教育与开源文档中心
【7613784A+曾俊超】
1 项目简介
1.1 概述
78L05是一种固定电压(5V)三端集成稳压器,78系列是正电压输出,型号中间的字母通常表示输出电流大小,L表示输出最大电流为100mA(MAX Output curren up to 1.0A),05表示输出电压为5V(Output voltage offered in 4% tolerance)。凭借体积小、重量轻、价格便宜、稳定可靠、有安全保护(internal thermal overload protetior)、热关断特性等多种优良品质,深得工程师和爱好者的喜欢,广泛应用在各种电源电路中。
1.2 应用电路
✅线性稳压源
✅电流调节器
✅开关稳压电源
✅恒流稳压电路
✅固定输出稳压电路
2 总体设计方案
2.1 内部结构
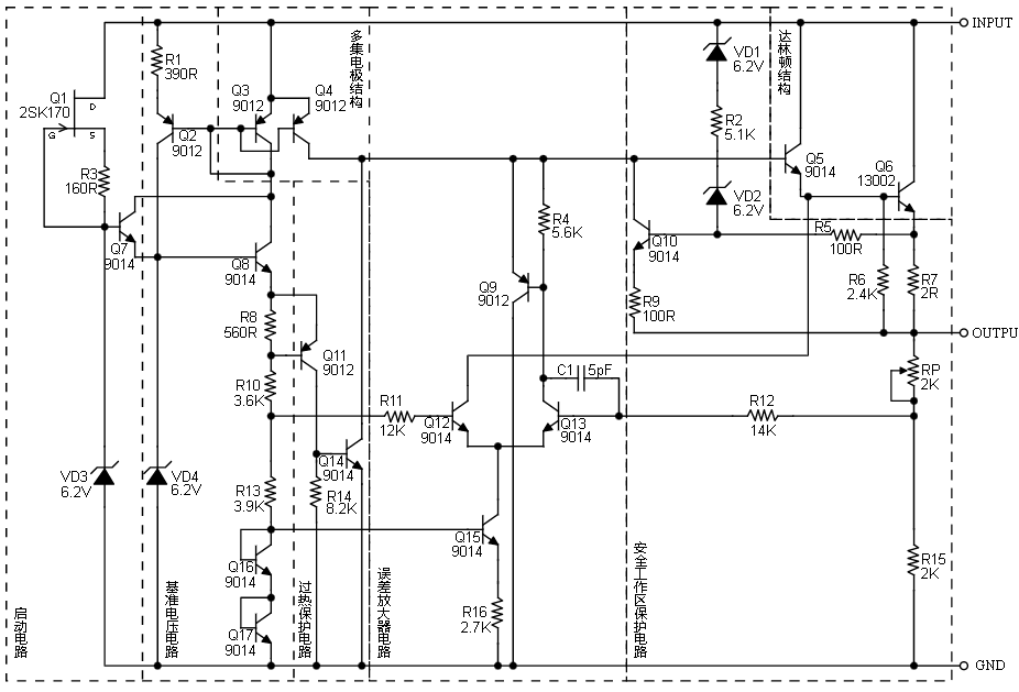
根据厂商所提供的78L05数据手册中,找到如下图中的内部结构电路图。如图可知78L05三端稳压器由启动电路、基准电压电路、过热保护电路、误差放大器电路和安全工作区保护电路所组成。

注意事项:输入电压和输出电压之间需要有共地。即使在输入纹波电压的低点期间,输入电压通常也必须高于输出电压2.0V。
| 引脚 | 名称 | 功能描述 |
| 1 | OUTPUT | 输出端,调节后输出电压为5V |
| 2 | GND | 接地 |
| 3 | INPUT | 输入端 |
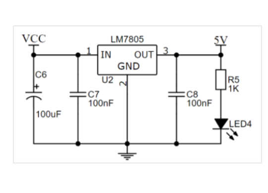
2.2典型应用:(【模拟电路】实用直流稳压电源设计 - 立创开源硬件平台)
78L05是线性稳压,所输出波形杂波比较严重,而且输出会复制输入的波形,所以在78L05的输入输出前后都要加电容滤波,如图2-4所示。





在输出加一个电容滤波电路,使其负载电压趋于平滑

设计图
未生成预览图,请在编辑器重新保存一次BOM
暂无BOM
克隆工程知识产权声明&复刻说明
本项目为开源硬件项目,其相关的知识产权归创作者所有。创作者在本平台上传该硬件项目仅供平台用户用于学习交流及研究,不包括任何商业性使用,请勿用于商业售卖或其他盈利性的用途;如您认为本项目涉嫌侵犯了您的相关权益,请点击上方“侵权投诉”按钮,我们将按照嘉立创《侵权投诉与申诉规则》进行处理。
请在进行项目复刻时自行验证电路的可行性,并自行辨别该项目是否对您适用。您对复刻项目的任何后果负责,无论何种情况,本平台将不对您在复刻项目时,遇到的任何因开源项目电路设计问题所导致的直接、间接等损害负责。


评论