
ADF4351射频信号源
简介
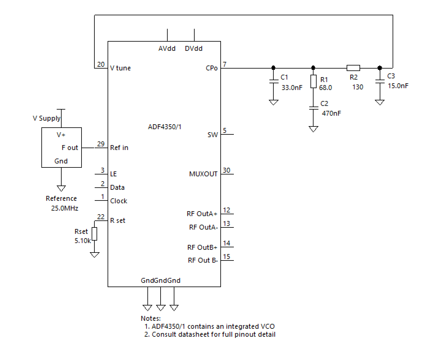
使用cy7c68013a作为主控,锁相环选择ADF4351,可以提供35M—4.4G的射频信号源,兼容ADI官方上位机软件,可以直接控制输出
简介:使用cy7c68013a作为主控,锁相环选择ADF4351,可以提供35M—4.4G的射频信号源,兼容ADI官方上位机软件,可以直接控制输出开源协议
:GPL 3.0
(未经作者授权,禁止转载)描述
项目说明
采用cy7c68013a作为主控,锁相环选择ADF4351,可以提供35M—4.4G的射频信号源,兼容ADI官方上位机软件,可以直接控制输出
开源协议
GPL3.0
项目相关功能
即可自己编写程序开发,也可通过提供的bin烧录到EEPROM,直接使用ADI的官方上位机软件
当刷入 固件后,电脑会识别为ADF4xxx USB Adapter Board,如果EEPROM里没有任何固件,则会识别为一个串行设备(感叹号)

项目属性
本项目为首次公开,为本人原创项目。项目未曾在别的比赛中获奖。
项目进度
已经完成
设计原理
ADIsimPLL仿真,文件留在附件中提供:


ADF4351功能结构框图

软件说明


实物展示


1GHz:

2.6GHz

1.6GHz

设计注意事项
cy7c68013a部分,如果插上电脑没有反应或者弹出无法识别设备,那就是芯片没有焊好。排针接口一共3个跳帽,最上面是VCC和GND,不要搞短路了。
其他
演示视频:演示视频上传附件即可,附件最大只能长传50M的文件,大于50M的文件可放置在其他网盘或视频网站上,只需把地址链接放入这里即可
工程附件:参加活动的作品必须把工程相关的程序附件上传至开源平台或个人的代码存储云端,附件最大支持50M上传(请勿在立创工作区上传,有限制)
设计图
未生成预览图,请在编辑器重新保存一次BOM
暂无BOM
克隆工程工程成员
知识产权声明&复刻说明
本项目为开源硬件项目,其相关的知识产权归创作者所有。创作者在本平台上传该硬件项目仅供平台用户用于学习交流及研究,不包括任何商业性使用,请勿用于商业售卖或其他盈利性的用途;如您认为本项目涉嫌侵犯了您的相关权益,请点击上方“侵权投诉”按钮,我们将按照嘉立创《侵权投诉与申诉规则》进行处理。
请在进行项目复刻时自行验证电路的可行性,并自行辨别该项目是否对您适用。您对复刻项目的任何后果负责,无论何种情况,本平台将不对您在复刻项目时,遇到的任何因开源项目电路设计问题所导致的直接、间接等损害负责。


评论