
基于LM6009可调升降压吸烟风扇
简介
在电子制造和维修工作中,焊接是一项常见的操作,但焊接过程中会产生有害烟雾,这些烟雾含有对人体有害的颗粒物和气体。有效的烟雾抽吸和过滤系统对于保护工作人员的健康和安全是至关重要的。
简介:在电子制造和维修工作中,焊接是一项常见的操作,但焊接过程中会产生有害烟雾,这些烟雾含有对人体有害的颗粒物和气体。有效的烟雾抽吸和过滤系统对于保护工作人员的健康和安全是至关重要的。开源协议
:CERN Open Hardware License
(未经作者授权,禁止转载)描述
题目要求
设计一款可调升降压的焊接烟雾吸风扇系统,能够根据实际工作环境和焊接强度调整风扇速度和抽吸力度。采用LM6009实现DC-DC转换电路。
题目分析
1、电源设计:利用LM6009芯片设计一个可变输出电压的DC-DC转换器,输入电压可在5V至35V之间,输出电压根据风扇的需求自动调整。
2、风扇控制:采用LM6009可调升降压的功能,实现对风扇的电压控制,从而调节风扇速度,从而实现动态的烟雾抽吸。
3、机械设计:设计采用嘉立创盒子,使得整个系统易于移动和定位。吸风口设计为大开窗,以适应不同的焊接作业场景。
4、安全保护措施:系统包括温度监测和过载保护,以防止设备过热和电路损坏。
5、可观察式电压电流:采用可观察式电压电流及功率的电压电流表,使用电位器进行调节电压电流大小
总体设计框图

原理图设计说明

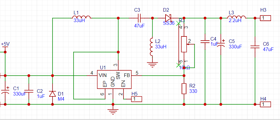
USB1用TYPE-C-4脚作为整板的电源电路输入供电部分。采用6V/2A保险丝做电路断路保护。采用开关便于对风扇进行开断电,H1和H2作为输入端两点的测试点。

前级采用一大一小组合电容进行滤波使用,采用M4反向保护二极管。2脚接触H5可以控制开启,默认浮空高电平输入。5脚通过一个外部电阻分压器网络,FB检测输出电压并对其进行调节。该反馈阈值电压为1.25V。后级输出再使用一小一大进行输出滤波。再采用电感+电容的形式实现低纹波输出。
使用10k电位器对输出进行调节,ADJ(1.25V)可调。改变R2和R1的比例关系,来调节输出电压。例如:R2=10K R1=0.33K 。VOUT=1.25*(1+R2/R1)得出最高输出电压40V。
PCB设计说明


本电路输入采用typec输入,和开关控制和短路保护。该手枪类设计是方便结合加在嘉立创盒子,和台达风扇结合,外加电压电流表。
本电路采用大面积填充替代走线的方式,特别是LM6009的三角输出进行大面积填充加过孔散热,做到大电流的同时不发烫。
(1)流大电流的线要粗,短,不拐弯。
(2) 脚1 (GND) 4 脚, (VIN)线要粗,短线,不拐弯,且输入电解电容 CIN 紧挨第 4 脚(VIN) 1 脚(GND)。和(主要是为了减小输入电源布线寄生的电感,电阻产生的高压开关毛刺干扰)。
(3)3 脚(SW)输出线要粗,短线,不拐弯,电感和续流二极管要紧挨第 3 脚(SW)输出端。
(4)5 脚(FB)走线要接到输出滤波电容C1, C2,D1 之后, PCB 布线远离 L1,D1,避免噪声干扰。
(5)芯片背部焊盘为 SW,与 3 脚相连。芯片效率普遍很高,在 90%左右,在输入功率较大的时候,55W 时候,整个系统损耗在 5.5W 左右,系统温度较高,搞好散热后(加散热片、背面过孔散热),可以提高输出电流能力,增大输出功率。
实物展示说明

注意事项
焊接需要注意顺序。
设计图
未生成预览图,请在编辑器重新保存一次BOM
暂无BOM
克隆工程知识产权声明&复刻说明
本项目为开源硬件项目,其相关的知识产权归创作者所有。创作者在本平台上传该硬件项目仅供平台用户用于学习交流及研究,不包括任何商业性使用,请勿用于商业售卖或其他盈利性的用途;如您认为本项目涉嫌侵犯了您的相关权益,请点击上方“侵权投诉”按钮,我们将按照嘉立创《侵权投诉与申诉规则》进行处理。
请在进行项目复刻时自行验证电路的可行性,并自行辨别该项目是否对您适用。您对复刻项目的任何后果负责,无论何种情况,本平台将不对您在复刻项目时,遇到的任何因开源项目电路设计问题所导致的直接、间接等损害负责。


评论