
标准版
ESP8266EX开发板
4.3k
0
0
4
简介
ESP8266EX开发版
简介:ESP8266EX开发版开源协议
:GPL 3.0
创建时间:2021-11-13 13:57:59更新时间:2022-07-28 10:39:57
描述
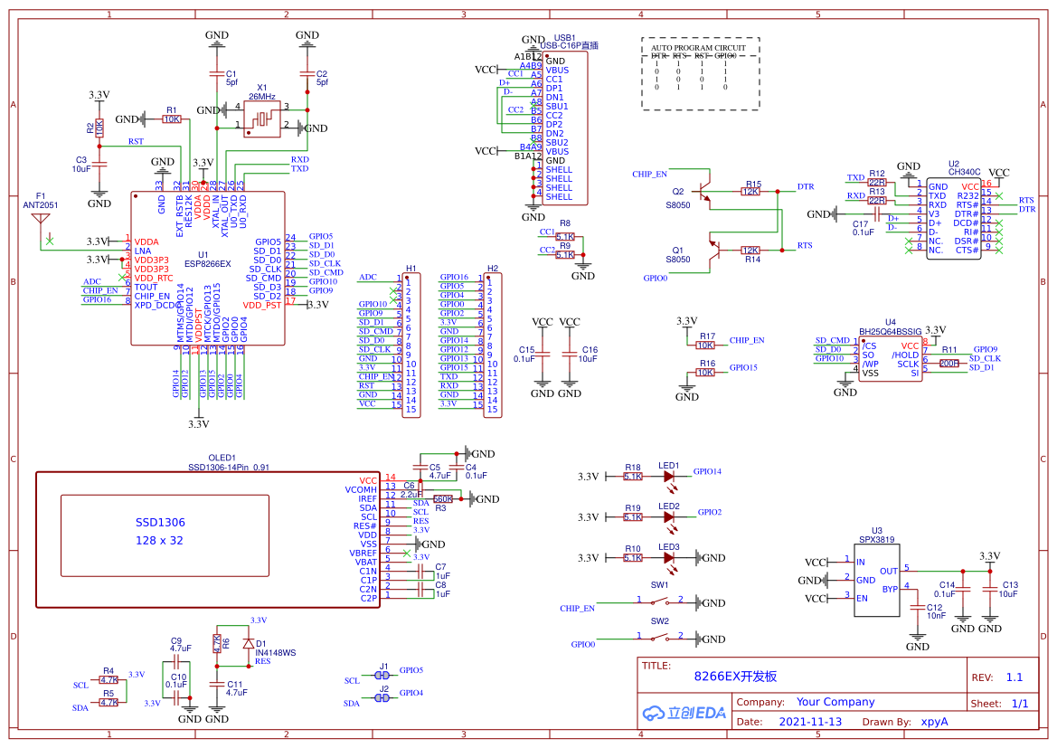
采用 ESP8266EX主控芯片,0.91寸_SSD1306_OLED屏幕。屏幕可不占用IO口,在需要使用IO口的情况下可以把背面的连接点断开即可释放IO脚。
拥有一个用户LED,
采用TYPE-C接口通讯和供电。
采用了CH340C来桥接ESP8266EX
LDO采用的是SPX3819拥有500ma的电流输出能力,满足 ESP8266EX的工作需要。
END
设计图
未生成预览图,请在编辑器重新保存一次BOM
暂无BOM
克隆工程添加到专辑
0
0
分享
侵权投诉
知识产权声明&复刻说明
本项目为开源硬件项目,其相关的知识产权归创作者所有。创作者在本平台上传该硬件项目仅供平台用户用于学习交流及研究,不包括任何商业性使用,请勿用于商业售卖或其他盈利性的用途;如您认为本项目涉嫌侵犯了您的相关权益,请点击上方“侵权投诉”按钮,我们将按照嘉立创《侵权投诉与申诉规则》进行处理。
请在进行项目复刻时自行验证电路的可行性,并自行辨别该项目是否对您适用。您对复刻项目的任何后果负责,无论何种情况,本平台将不对您在复刻项目时,遇到的任何因开源项目电路设计问题所导致的直接、间接等损害负责。


评论