
老五家gigaware声卡
简介
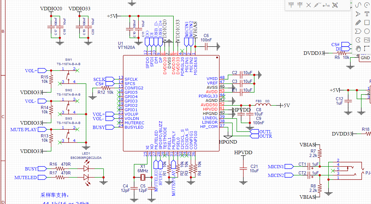
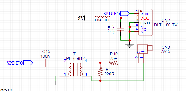
老五家VT1620A USB声卡参考原理图以及增加同轴输出电路
简介:老五家VT1620A USB声卡参考原理图以及增加同轴输出电路开源协议
:GPL 3.0
描述
版本更新记录(先看)
------------------------------------------------------------------------------------------------------------------------
V1.1
1)更改了标题和简介及正文中的老王至老五,因为这个USB声卡是老五家的,这两家经常搞混,麻了(
2)设计了参考PCB,支持模拟输出和同轴输出,麦克风输入没有加
V1.0
最初版本,只有参考原理图
------------------------------------------------------------------------------------------------------------------------
又在老五家败了一些电子破(bao)烂(zang)回来了,其中就有这个其貌不扬的USB声卡,看起来和那些山上产的勒涩货差不多。
吃完饭闲的没事,于是在网上搜索主控芯片的数据手册,一看不简单,官网介绍如下:

然后又查到SMSL的某款USB解码器也是用的VT1620A








- 芯片的PDRGL20,PDRGL33的功能不是很清楚,猜测PD=Power Down(掉电),可能是内置LDO的EN端,不知道是什么电平使能(实际电路这两个引脚是悬空的,猜测低电平关闭LDO);
- 芯片工作的时候发热比较大,估计是内置LDO导致发热偏大,也许用外置LDO可以解决这个问题;
- 麦克风输入及偏置电路与实际PCBA上的不一样,参考了网上的电路接法;
设计图
未生成预览图,请在编辑器重新保存一次BOM
暂无BOM
克隆工程工程成员
知识产权声明&复刻说明
本项目为开源硬件项目,其相关的知识产权归创作者所有。创作者在本平台上传该硬件项目仅供平台用户用于学习交流及研究,不包括任何商业性使用,请勿用于商业售卖或其他盈利性的用途;如您认为本项目涉嫌侵犯了您的相关权益,请点击上方“侵权投诉”按钮,我们将按照嘉立创《侵权投诉与申诉规则》进行处理。
请在进行项目复刻时自行验证电路的可行性,并自行辨别该项目是否对您适用。您对复刻项目的任何后果负责,无论何种情况,本平台将不对您在复刻项目时,遇到的任何因开源项目电路设计问题所导致的直接、间接等损害负责。


评论