
标准版
北斗模块测试HT1612
3.1k
0
0
1
简介
北斗测试板,用HT1612,使用串口(RX、TX)与上位机交互
简介:北斗测试板,用HT1612,使用串口(RX、TX)与上位机交互开源协议
:GPL 3.0
创建时间:2022-05-04 12:05:28更新时间:2022-05-04 12:16:26
描述
课程需要,制作的北斗测试板,实际测试可以搜到信号,天线放置窗口可以搜到GPS、北斗卫星5个以上
四层板,阻抗匹配线宽为32.61mil
北斗模块使用usb转ttl连接串口,上位机使用ustar,已经上传至附件
焊接时电感的封装没调好,焊盘显得大,不影响使用;电池封装自己画的,如果不使用电池可以不焊接BAT电容,电池最初设计为胎压电池焊接使用,忘记设计充电电路,暂时废弃
实物图(左侧排针从上到下分别是GND、TXD、RXD、5V,图中忘记标注):

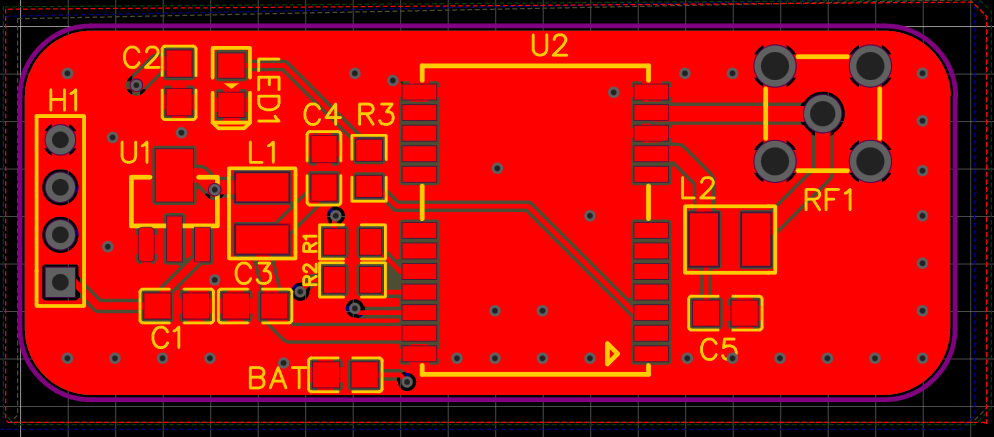
PCB:

原理图:

设计图
未生成预览图,请在编辑器重新保存一次BOM
暂无BOM
克隆工程添加到专辑
0
0
分享
侵权投诉
工程成员
知识产权声明&复刻说明
本项目为开源硬件项目,其相关的知识产权归创作者所有。创作者在本平台上传该硬件项目仅供平台用户用于学习交流及研究,不包括任何商业性使用,请勿用于商业售卖或其他盈利性的用途;如您认为本项目涉嫌侵犯了您的相关权益,请点击上方“侵权投诉”按钮,我们将按照嘉立创《侵权投诉与申诉规则》进行处理。
请在进行项目复刻时自行验证电路的可行性,并自行辨别该项目是否对您适用。您对复刻项目的任何后果负责,无论何种情况,本平台将不对您在复刻项目时,遇到的任何因开源项目电路设计问题所导致的直接、间接等损害负责。


评论