
磁场强度检测模块(高斯计)
简介
利用线性霍尔来检测磁场大小和方向,通过ADC检测霍尔输出,单片机处理数据后通过OLED显示。
简介:利用线性霍尔来检测磁场大小和方向,通过ADC检测霍尔输出,单片机处理数据后通过OLED显示。开源协议
:Public Domain
描述
一、方案简介
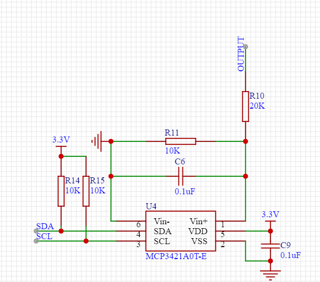
利用线性霍尔可以方便的检测出磁场强度和方向,线性霍尔可以按比例响应磁通量密度,可用于电流检测、电机控制、位置检测等应用。本方案利用线性霍尔的输出特性,通过18位ADC检测输出电压,通过线性公式计算出磁场强度和磁场方向。
线性霍尔选用昆泰芯的KTH5641-A1可以检测+/-1600Gs范围内的磁场。

二、方案说明
1、线性霍尔应用电路图

电路比较简单,只需要两个旁路电容即可。
2、ADC采样部分

MCP3421采用IIC串行通讯协议,具有单通道、高精度(最高18bits)、差分输入 A/D转换器;片上精密基准参考电压为2.048V。采用单电源供电(2.7V-5.5V)。
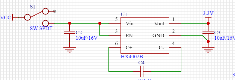
3、电源部分
采用锂电池供电,并且可以通过充电管理芯片TP4065进行充电管理。

当有外部电源接入时,电路会自动切换到外部电源供电。

主电源部分采用的时HX4002B无电感型电泵式升压电路,HX4002B是一个低噪音,恒定频率(1.2MHz)开关电容电压倍压器。它产生一个稳压的输出电压从1.8V到5V输入,最高100mA输出电流。外部零件数量少(1个)飞电容和两个小旁路电容器在VIN和VOUT)HX4002B适用于小型,电池驱动的应用程序。

4、显示部分
采用中景园的0.96‘OLED,通过SPI方式通信,相关资料放在附件里。
三、成果展示
1、开机后画面右上角会显示电池电量,通过单片机自带ADC进行检测。
2、刚开机后,系统会存在些许误差,导致显示值不为0.可以通过按压模块顶部的'清零'按键,进行清零。

3、用磁铁靠近进行检测


4、可以按“单位”按键,进行单位切换(Gs和mT进行切换),也可以按“锁定”按键对当前值进行锁定,方便查看。

设计图
未生成预览图,请在编辑器重新保存一次BOM
暂无BOM
克隆工程知识产权声明&复刻说明
本项目为开源硬件项目,其相关的知识产权归创作者所有。创作者在本平台上传该硬件项目仅供平台用户用于学习交流及研究,不包括任何商业性使用,请勿用于商业售卖或其他盈利性的用途;如您认为本项目涉嫌侵犯了您的相关权益,请点击上方“侵权投诉”按钮,我们将按照嘉立创《侵权投诉与申诉规则》进行处理。
请在进行项目复刻时自行验证电路的可行性,并自行辨别该项目是否对您适用。您对复刻项目的任何后果负责,无论何种情况,本平台将不对您在复刻项目时,遇到的任何因开源项目电路设计问题所导致的直接、间接等损害负责。


评论