
4.WCH-LINK烧录器
简介
wch-link烧录器的制作
简介:wch-link烧录器的制作开源协议
:GPL 3.0
描述
自治wch-link烧录器的过程记录:
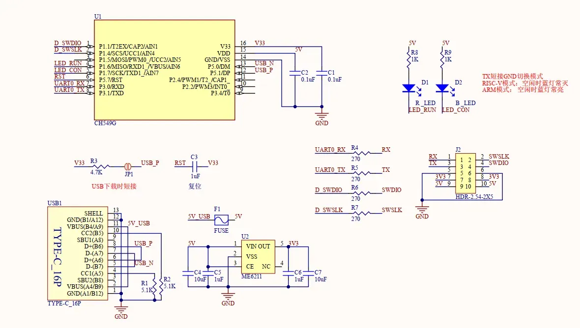
1.网上找到了官方的电路图和程序:

按照电路图在立创EDA上画电路图,
需要根据我们最后的一些条件进行微微的调整:
我这里采用了通用的壳体,和我们手上的的5v-3.3v电源模块换成我们的即可:

我这里画出了两种,一个type-c的,一个usb的,打样焊接如下:

烧入程序:
1.将我们的烧录器插入电脑上:

电脑安装如下软件:

软件安装完成后如下:
按照下面的内容勾选后导入我们的程序,注意导入程序之前一定要把我们的板子上的短接pin短接;

完成后如下所示:

完成后把短接pin去掉,然后重新拔插以下
会看到识别出设备:

这样就大功告成了;
上位机软件下载:
https://www.wch.cn/downloads/WCH-LinkUtility_ZIP.html
下载安装好后如下:

并且这个烧录器带有usb-ttl;
自治完成后成品展示:





设计图
未生成预览图,请在编辑器重新保存一次BOM
暂无BOM
克隆工程工程成员
知识产权声明&复刻说明
本项目为开源硬件项目,其相关的知识产权归创作者所有。创作者在本平台上传该硬件项目仅供平台用户用于学习交流及研究,不包括任何商业性使用,请勿用于商业售卖或其他盈利性的用途;如您认为本项目涉嫌侵犯了您的相关权益,请点击上方“侵权投诉”按钮,我们将按照嘉立创《侵权投诉与申诉规则》进行处理。
请在进行项目复刻时自行验证电路的可行性,并自行辨别该项目是否对您适用。您对复刻项目的任何后果负责,无论何种情况,本平台将不对您在复刻项目时,遇到的任何因开源项目电路设计问题所导致的直接、间接等损害负责。


评论