
遥控麦克纳姆轮小车
简介
采用stm32f103rct6的麦克纳姆轮小车,并搭配采用stm32f103c8t6的遥控手柄,同时支持蓝牙遥控,做给小孩子玩的!
简介:采用stm32f103rct6的麦克纳姆轮小车,并搭配采用stm32f103c8t6的遥控手柄,同时支持蓝牙遥控,做给小孩子玩的!开源协议
:GPL 3.0
描述

快回家过年了,为了应对家里来的亲戚的小朋友没有玩具,就给他们做了个遥控麦克纳姆轮小车,(实际是自己想玩)。
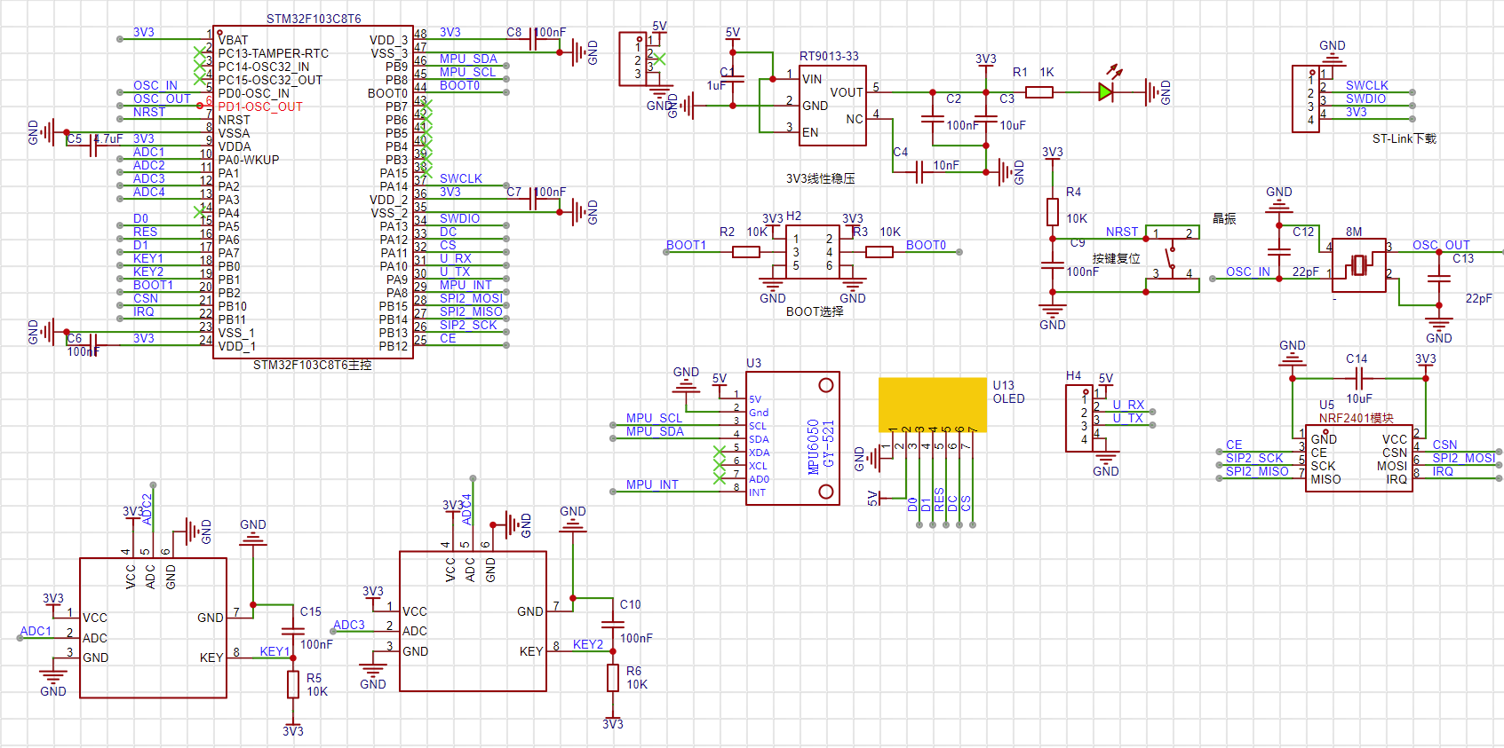
小车主控采用STM32F103RCT6,遥控主控采用STM32F103C8T6,代码均使用STM32CUBEMX生成,基本都有注释,一天即可完成基础外设的调试。
由于临近期末要开始准备考试,小车均只完成基本功能呢,但所有外设均已调试完成。
小车端:MPU6050,0.96OLED,蓝牙,nrf24l01,电机及编码器均测试正常

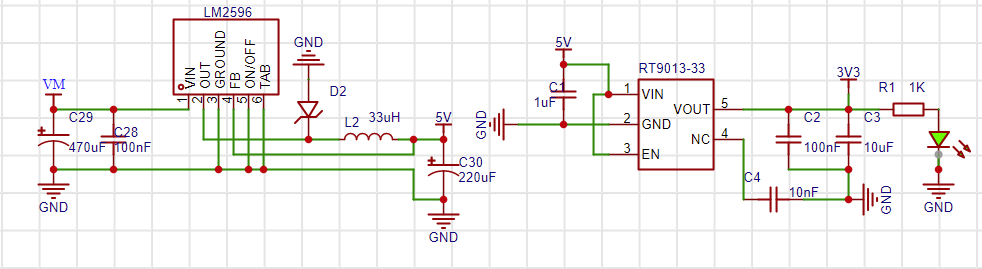
12V转5V采用LM2596,5V转3.3V采用rt9013

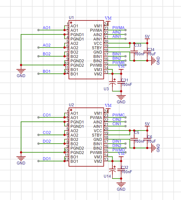
电机驱动采用TB6612

基本完全使用了STM32F103RCT6的资源
遥控端:MPU6050,0.96OLED,nrf24l01,摇杆电位器均测试正常
遥控端硬件设计较为简单

基本完全使用了STM32F103RCT6的资源
由于第一版,时间局促,硬件和软件均有部分瑕疵,后期将会修改!
目前软件部分存在不足,后期将会继续实现更多玩法!
设计图
未生成预览图,请在编辑器重新保存一次BOM
暂无BOM
克隆工程工程成员
知识产权声明&复刻说明
本项目为开源硬件项目,其相关的知识产权归创作者所有。创作者在本平台上传该硬件项目仅供平台用户用于学习交流及研究,不包括任何商业性使用,请勿用于商业售卖或其他盈利性的用途;如您认为本项目涉嫌侵犯了您的相关权益,请点击上方“侵权投诉”按钮,我们将按照嘉立创《侵权投诉与申诉规则》进行处理。
请在进行项目复刻时自行验证电路的可行性,并自行辨别该项目是否对您适用。您对复刻项目的任何后果负责,无论何种情况,本平台将不对您在复刻项目时,遇到的任何因开源项目电路设计问题所导致的直接、间接等损害负责。


评论