
标准版
桌面语音风扇
3.3k
0
0
3
简介
基于安信可离线语音模块VC-02-CN控制,摆脱按钮控制,能实现无极调速,灯光控制等等。
简介:基于安信可离线语音模块VC-02-CN控制,摆脱按钮控制,能实现无极调速,灯光控制等等。开源协议
:GPL 3.0
创建时间:2023-02-06 19:02:01更新时间:2023-02-22 11:03:54
描述
作为一名电子信息工程专业类的同学,少不了要经常手工焊接一些电板。在焊接电路板的过程中会使用到焊锡丝,焊锡丝在熔化过程中会产生大量烟雾。为此,借本次邀请赛的机会,手搓一款夏能避暑,焊接时能吸走烟雾的桌面风扇。它是基于安信可离线语音模块VC-02-CN控制,摆脱按钮控制,能实现无极调速,灯光控制等等;
- Boost升压电路。由于本次所用风扇供电电压是12V,而12V则需要三节18650电池,大大提高制作成本。而MT3608Boost升压芯片输入电压:2V~24V 输出电压:28V 开关频率:1.2MHz 2A完全满足本次项目需求。


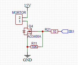
- 风扇·驱动电路。AO3400A NMOSFET体积非常小,驱动电路简单,过电流可以达到5.7A,是一款非常好用的MOS管。

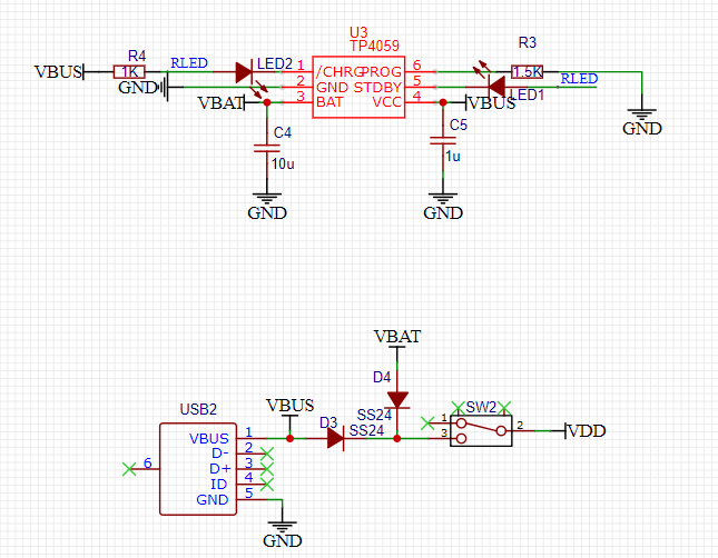
- 充电电路。为了满足移动需求,不可能采用有线连接,同时保持体积小巧,所以考虑电池续航和充电问题是必要的。而TP4059就是一款非常好的锂电池充电芯片,它的充电电流可以达到600mA,同时带有带电池正负极反接保护反接,恒定电流/恒定电压线性控制完全满足设计求。

- 主控电路。VC-02-CN是一款开发及电路简单、识别灵敏度高,同时具有串口、PWM、IO等优点,是一款非常好用的离线语音助手。


设计图
未生成预览图,请在编辑器重新保存一次BOM
暂无BOM
克隆工程添加到专辑
0
0
分享
侵权投诉
工程成员
知识产权声明&复刻说明
本项目为开源硬件项目,其相关的知识产权归创作者所有。创作者在本平台上传该硬件项目仅供平台用户用于学习交流及研究,不包括任何商业性使用,请勿用于商业售卖或其他盈利性的用途;如您认为本项目涉嫌侵犯了您的相关权益,请点击上方“侵权投诉”按钮,我们将按照嘉立创《侵权投诉与申诉规则》进行处理。
请在进行项目复刻时自行验证电路的可行性,并自行辨别该项目是否对您适用。您对复刻项目的任何后果负责,无论何种情况,本平台将不对您在复刻项目时,遇到的任何因开源项目电路设计问题所导致的直接、间接等损害负责。


评论