
专业版
1.54寸墨水屏驱动板
1.2k
0
0
0
简介
根据微雪1.54寸墨水屏1:1打造主板,屏幕与主板完美贴合,支持电池供电,支持蓝牙/WiFi图片传输方式。 对标微雪官网卖77元的开发板。
简介:根据微雪1.54寸墨水屏1:1打造主板,屏幕与主板完美贴合,支持电池供电,支持蓝牙/WiFi图片传输方式。 对标微雪官网卖77元的开发板。开源协议
:CC BY-NC 3.0
创建时间:2024-07-25 12:55:23更新时间:2024-07-29 14:21:08
描述
01 前言
用免费PCB就可以做的墨水屏(也叫类纸屏)驱动板,难道你不想试试?

本产品直接对标微雪官网卖77的驱动板(两款驱动板的代码通用哦)
这款板子可通过手机app或者电脑网页传输图片(唯一不足的是,这两种传输方式只能二选一,不能同时使用)。
支持Type-A To Type-C接口数据线进行充电,电池充满后LED熄灭。
而且还支持微雪全系列墨水屏(可以拓展为:时钟、桌面摆件、电子书、日历……)。
02 灵感来源
朋友送了我一片墨水屏,激起了我的好奇心。

于是,我浅浅的翻了一下网上开源的工程......
“算了,没有我喜欢的”
“还是自己做一个吧”
于是,就有了你现在看到的这篇......
03 整体参数
| WiFi 标准 | 802.11b/g/n |
| 蓝牙标准 | 传统蓝牙 (BR/EDR) 和低功耗蓝牙 (BLE) |
| 通信接口 | 4-wire SPI (默认) |
| 工作电压 | 3.2V-5V |
| 工作电流 | 20mA ~ 150mA |
| 外形尺寸 | 3.1×3.7 |
点击查看[支持屏幕列表]
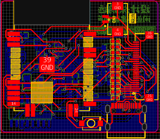
04 硬件设计

为了保证信号,PCB顶部做了开槽处理。
我设计的时候把tepy-c接口向外面突出了一点,到时候方便设计外壳。
打板可以直接用免费的PCB,推荐厚度1mm、黑色阻焊。
(白嫖来的就是香)
05 焊接/制作教程
打板建议选择1.0mm厚度、黑色,能沉金的话最好(不沉金也不影响焊接和实际使用)。
想做这个的话,焊接肯定要会,如果不会焊接的话......那就拉倒吧。
我推荐使用焊台和热风枪,比较方便。
底面使用焊台焊接(元器件小、杂,如果用风枪容易被吹跑)。
顶面就用热风枪,推荐使用"常温有铅锡膏焊接",效果更好。
电池型号:503035,我买的是600毫安的,8.1元/个,顺便让商家给配好1.25端子头。
[同款电池点这里](ps:我真没收广告费他家服务是真的好)
06 代码烧录
程序分为两个版本,WiFi连接和蓝牙连接,这两个版本只能二选一。
烧录前请确保你的电脑已经安装CH340串口驱动,如没有安装,请在附件中下载“CH340串口驱动.exe”并进行安装。
A:蓝牙连接教程
- 1 下载附件中的“esp32墨水屏-蓝牙连接.zip”“ESP32离线驱动.exe”两个文件。
- 2 在电脑上安装Arduino IDE
- 3 安装ESP32离线驱动
- 4 解压压缩包
- 5 打开在“Loader_esp32bt”文件夹中的“Loader_esp32bt.ino”
- 6 点击:选择开发板

- 7 用USB线将焊接好的板子连接到电脑,搜索“esp32 dev module”,点击。并且在右侧选择开发版对应的端口号。

- 8 在程序左上角点击“上传”

- 9 等待上传完成,点击模块上的复位摁键,重启模块。
- 10 在手机端安装apk(在压缩包内)
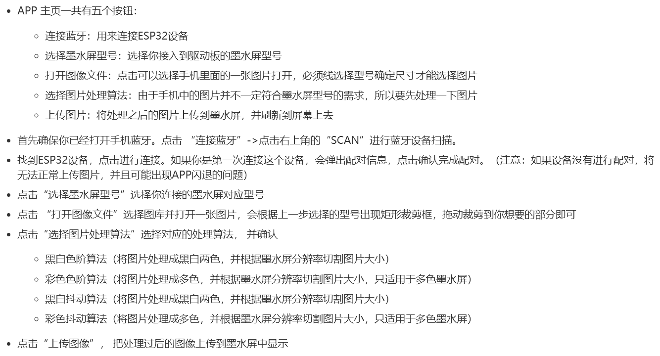
- 11 打开app

- 12 大功告成,去app连接使用吧!
- 13 蓝牙连接app相关问题说明(图)

B:WiFi连接教程
- 1 下载附件中的“esp32墨水屏-WiFi连接.zip”“ESP32离线驱动.exe”两个文件。
- 2 在电脑上安装Arduino IDE
- 3 安装ESP32离线驱动
- 4 解压压缩包
- 5 打开在“Loader_esp32wf”文件夹中的“Loader_esp32wf.ino”
- 6 完成“蓝牙连接教程”中的5-7步(我懒得再写一遍),上传程序到开发板
- 7 如图所示,在Arduono的顶部找到“srvr.h”并点击

- 8 下滑到第26行。根据自家网络情况,修改27-34行的数据

- 9 完成“蓝牙连接教程”中的7-9步(我又懒得写了)
- 10 在浏览器访问刚才给设备设置的ip。大功告成。

- 11 WiFi连接app相关问题说明(图)

如果你还不会...可以看一下微雪官方的教程:https://www.waveshare.net/shop/e-Paper-ESP32-Driver-Board.htm
(官方的可能写的刚详细一点。烧录代码我建议使用我在附件中上传的那个,我做了一下汉化,看着更舒服)
文章到此结束,如果您有问题或宝贵的意见,可以点击这里获取我的联系方式
设计图
未生成预览图,请在编辑器重新保存一次BOM
暂无BOM
克隆工程添加到专辑
0
0
分享
侵权投诉
工程成员
知识产权声明&复刻说明
本项目为开源硬件项目,其相关的知识产权归创作者所有。创作者在本平台上传该硬件项目仅供平台用户用于学习交流及研究,不包括任何商业性使用,请勿用于商业售卖或其他盈利性的用途;如您认为本项目涉嫌侵犯了您的相关权益,请点击上方“侵权投诉”按钮,我们将按照嘉立创《侵权投诉与申诉规则》进行处理。
请在进行项目复刻时自行验证电路的可行性,并自行辨别该项目是否对您适用。您对复刻项目的任何后果负责,无论何种情况,本平台将不对您在复刻项目时,遇到的任何因开源项目电路设计问题所导致的直接、间接等损害负责。













评论