
十六路异形循迹模块
简介
本方案为十六路异形循迹模块,可以更好的提前识别弯道,从而做出判断。
简介:本方案为十六路异形循迹模块,可以更好的提前识别弯道,从而做出判断。开源协议
:GPL 3.0
描述
研制一种高效、智能的寻迹避障小车具有重要的现实意义。 目前,世界上许多国家都在积极进行智能小车的研究和设计开发,已应用于多个领域,尤其是在军事、探测领域的应用特别突出。 我国对于智能小车的研究、开发和应用起步较挽,但是也取得了较为显著地成果,现在各国对于智能小车的研究还处于发展阶段,随着电气自动化技术,自动控制技术、人工智能以及计算机技术的高速发展,智能小车的发展必将迎来一个前所未有的高度。 研究背景 研究意义三探索未知领域 对于一些场地的搬反复运工作,劳动量大,但是劳动形式单一,人们需要不断地重复一个动作将一个地方物体搬运到另一个地方。 有了智能寻迹避障小车,可以大大解放工作人员劳动量,智能小车将按照预定的命令从一个地方搬运物体到另一个地方。
本项目是制作一个十六路异形循迹模块,相比较传统的直线循迹。我们这一款有更高的识别优先级。


可以更好的进行弯道识别检测
的撒
我来为大家介绍以下电路组成

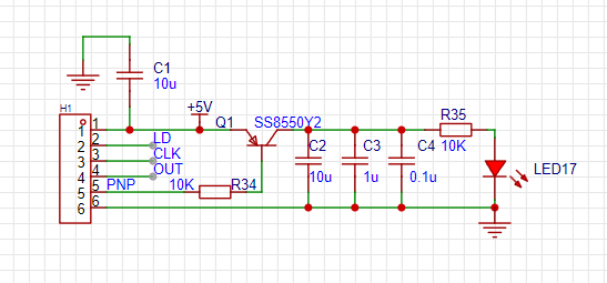
这是电源电路我们控制三极管的导通截至,从而开启或关闭循迹管

这是我们的循迹对管电路,从图中可以得知,当循迹管下方为黑线使得发光管照出的光线无法反射时,OUt输出高电平。


这是用LM393搭建的比较器电路和滑动变阻器组成的比较电路。OUT将与我们所设置的基准电压相比较。

此处为LED指示灯电路,当我们发射管发射的光无法被接收管接受时(即扫描到黑线时)。二极管将发光作为指示。

此电路为数据输出电路,数据为并行输入串行输出的模式输出。通过74HC165的级联输出16位数据,(这里不做过多介绍,感兴趣可以自行查阅数据手册)

设计图
未生成预览图,请在编辑器重新保存一次BOM
暂无BOM
克隆工程工程成员
知识产权声明&复刻说明
本项目为开源硬件项目,其相关的知识产权归创作者所有。创作者在本平台上传该硬件项目仅供平台用户用于学习交流及研究,不包括任何商业性使用,请勿用于商业售卖或其他盈利性的用途;如您认为本项目涉嫌侵犯了您的相关权益,请点击上方“侵权投诉”按钮,我们将按照嘉立创《侵权投诉与申诉规则》进行处理。
请在进行项目复刻时自行验证电路的可行性,并自行辨别该项目是否对您适用。您对复刻项目的任何后果负责,无论何种情况,本平台将不对您在复刻项目时,遇到的任何因开源项目电路设计问题所导致的直接、间接等损害负责。


评论