
#第七届立创电赛#USB电流表(6-24V)
简介
基于N32G430C8L7+INA199制作的USB电流表,可以查看USB工作时候的电流,支持24V电流表,但未接数据线不能识别快充。
简介:基于N32G430C8L7+INA199制作的USB电流表,可以查看USB工作时候的电流,支持24V电流表,但未接数据线不能识别快充。开源协议
:GPL 3.0
描述
* 1、项目功能介绍
USB电流表,用于查看USB工作时的电流电压。
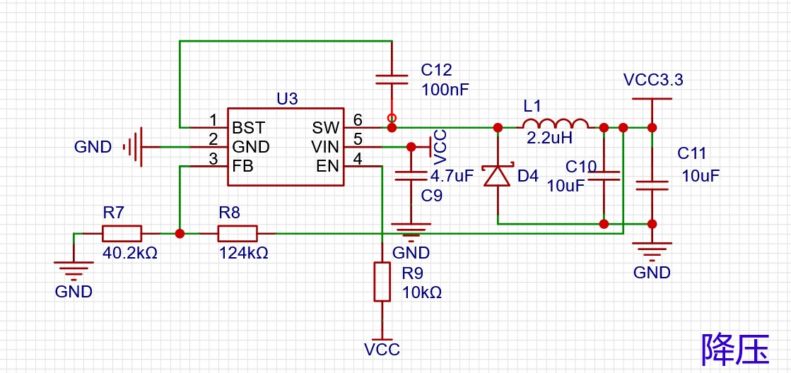
采用官方DCDC方案,BL9342转3.3V,实际测量范围6—24V,低于6V时,主控芯片无法工作。
设计有LM2596稳压方案,但由于所占体积较大而放弃使用。
*2、项目属性
参加嘉立创暑假训练营,复刻其中24V电流表案例。
官方案例如下:
【训练营官方案例】USB电流表 - 嘉立创EDA开源硬件平台 (oshwhub.com)
*3、硬件部分

LM2596-3.3参考方案(未使用)

2、烧录程序
采用外接方式下载程序。

使用官方上位机通过串口进行程序下载。

注意事项,在通过串口下载程序时,首先要将BOOT位拉高电平,进入BOOT模式,串口工具的TX可能会给芯片倒灌电流,导致进入BOOT状态失败,可通过先上拉进入BOOT模式后再连接串口来解决。
* 3、部分图片展示
由于降压芯片无法工作于6V以下,且目前手中无大电压工作设备,所以通过外接3.3V的方式为MCU供电,以达到测量效果。



设计图
未生成预览图,请在编辑器重新保存一次BOM
暂无BOM
克隆工程工程成员
知识产权声明&复刻说明
本项目为开源硬件项目,其相关的知识产权归创作者所有。创作者在本平台上传该硬件项目仅供平台用户用于学习交流及研究,不包括任何商业性使用,请勿用于商业售卖或其他盈利性的用途;如您认为本项目涉嫌侵犯了您的相关权益,请点击上方“侵权投诉”按钮,我们将按照嘉立创《侵权投诉与申诉规则》进行处理。
请在进行项目复刻时自行验证电路的可行性,并自行辨别该项目是否对您适用。您对复刻项目的任何后果负责,无论何种情况,本平台将不对您在复刻项目时,遇到的任何因开源项目电路设计问题所导致的直接、间接等损害负责。


评论