
#第七届立创电赛#USB电流表
简介
基于N32G430C8L7+INA199制作的USB电流表
简介:基于N32G430C8L7+INA199制作的USB电流表开源协议
:GPL 3.0
描述
* 1、项目说明
基于N32G430C8L7+INA199制作的USB电流表,精度1%,可以查看USB工作时候的电流,复刻修改至【训练营官方案例】,一个是支持快充的电流表。

*2、功能介绍
- 绘制了两个版本,分别使用0.91“OLED屏幕和0.96”OLED屏幕作为功率测试结果显示!
- 0.91“OLED屏幕版本PCB适配公版外壳
- 采用低阻值采样电阻,防止过高的内阻影响USB供电效率;
- 最大电压测量支持:24V
- 最大测量电流:2.8A
- 支持功率显示


* 3、开源协议
开源协议: GPL 3.0
*4、硬件部分
主控
N32G430C8L7 微控制器产品采用高性能 32 位 ARM Cortex™-M4F 内核,集成浮点运算单元(FPU)和数字信号处理(DSP),支持并行计算指令。最高工作主频 128MHz,集成高达64KB片内加密存储Flash,并支持多用户分区权限管理,支持16KB 的嵌入式 SRAM。内置一个内部高速 AHB 总线,两个低速外设时钟总线 APB 及总线矩阵,支持40个可复用 I/Os,提供丰富的高性能模拟接口,包括1个12位 4.7Msps ADC,支持16个外部输入通道和3个内部通道,同时提供多种数字通信接口,包括 4个U(S)ART、2个I2C、2个SPI/I2S、1个CAN 2.0B通信接口。N32G430C8L7 微控制器产品可稳定工作于-40°C 至+105°C的温度范围,供电电压2.4V至3.6V,提供多种功耗模式供用。
本项目使用的资源不多,使用内部的时钟已经开源满足设计需求,所以无需外接时钟电路。需要注意的是芯片的每个电源的引脚都需要额外接一个100nF的外接的滤波电容,芯片的1脚需要额外接4.7uf的滤波电容。

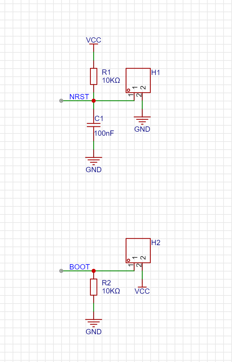
复位电路、BOOT电路
0.91“OLED屏幕版本适配公版外壳,复位电路和BOOT电路未做按键的设计,使用了两个焊点作为短接使用。0.96”OLED屏幕版本布局大体一致,PCB面积增加,留有侧按按钮!

烧录接口
芯片支持多种烧录方式,如市面常见的ST-Link、USB-TTL、Jlink等烧录器。PCB上对应的接口使用2.54间距的排针引出作为烧录使用。

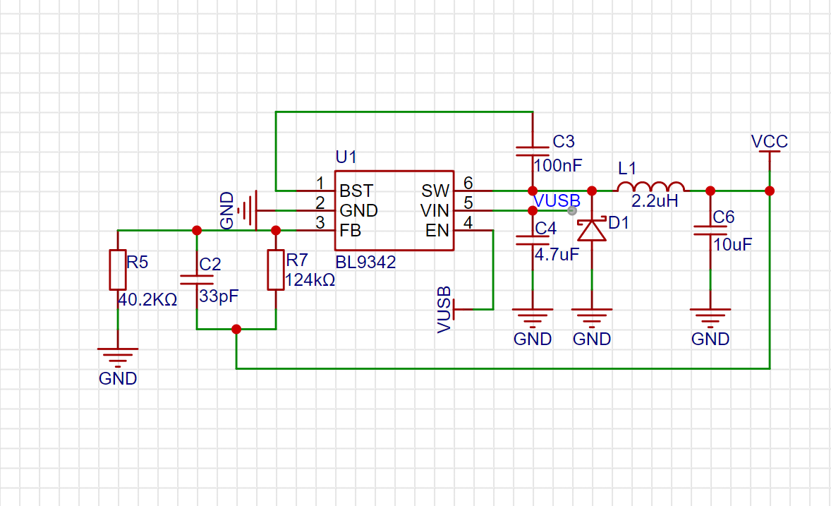
电压转换
本项目使用BL(上海贝岭) BL9342 降压型DC-DC电源芯片转换输出3.3V供MCU、OLED屏幕使用,该芯片为宽电压输入(4.2V~40V),效率>90%, 电流可达0.6A

电流采样、USB输入/输出
USB输入/输出
USB输入端使用的是一个沉板Type-A的公头(C319178)

USB输出端使用的是一个5P沉板的母座(C381138)

电流采样
电流采样部分的是INA199A1DCKR(C59135)电流感应放大器,(也称为电流传感放大器)常用于过流保护、针对系统优化的精密电流测量或闭环反馈电路。
该系列器件可在独立于电源电压的–0.3V至 26V共模电压下感应分流电阻器上的电压降。共有三种固定增益可供选择:50V/V、100V/V和 200V/V。该系列器件采用零漂移架构,偏移较低,因此在进行电流感测时能够将分流电阻器两端的最大压降保持在最低10mV的满量程。
参数如下:
- 共模范围:–0.3V至26V
- 偏移电压:±150μV(最大值)
- 支持 10mV 满量程分流压降
- 静态电流:100μA(最大值)
采样电阻选择
在电流路径中以串联的方式插入一个低阻值的检测电阻会形成一个小的电压降,该压降可被放大从而被当作一个正比于电流的信号。然而,根据具体应用环境和检测电阻的位置,这种技术将对检测放大器造成不同的挑战。一般采样电阻的电阻值在1欧姆以下,属于毫欧级无感应电阻,但有些电阻,有采样电压等要求,必须选择大电阻值电阻,但电阻基数大,误差大。在这种情况下,需要选择高精度的无感应电阻(可达到0.01%精度,即万分之一精度),使取样数据非常可靠。贴片的超低电阻值电阻(0.0005欧姆、2毫欧、3毫欧、10毫欧等)、贴片合金电阻、大功率电阻(20W、30W、35W、50W、100W)等产品,温度系数为正负5PPM。
采样方式
- 此采样使用的是低边采样的方式,也就是采样电阻接在GND的回路上,此设计可以在差分信号送入运放的时候,运算完整的差分、跟随、放大、输出。如果使用高边采样,也就是采样电阻放置在电源和负载之间的高位,虽然这种放置方式不仅消除了低边检测方案中产生的地线干扰,还能检测到电池到系统地的意外短路,但是高边检测要求检测放大器处理接近电源电压的共模电压。这种共模电压值范围很宽,从监视处理器内核电压要求的电平(约1V)到在工业、汽车和电信应用常见的数百伏电压不等。应用案例包括典型笔记本电脑的电池电压(17到20V),汽车应用中的12V、24V或48V电池,48V电信应用,高压电机控制应用,用于雪崩二极管和PIN二极管的电流检测以及高压LED背光灯等。因此,高边电流检测的一个重要优势,那就是检测放大器具备处理较大共模电压的能力。
所以,采样电阻加运放的电流采样方法,最好是在低端进行。虽然,低端采样,由于共地干扰的原因会影响信号的纹波情况。但是相对高端来说,方案简单易行,成本低,可靠度高。

电压采样
电压采样部分由两颗电阻构成的分压电路组成,其原理就是电阻串联分压的知识,其典型的电路如下:

显示部分
显示部分的是使用的是0.91寸/0.96寸 4P的白色OELD屏幕模块,采用IIC通信,显示效果清晰。


设计显示效果

*5、软件部分
代码来源于官方案例
编译参数
- 编译器:ARM Compiler version 5
- MDK版本:5.31(实测最新版本5.37编译失败)
- 调试器:PWLINK


注意事项
如果采样得到的电压或电流不准,可以根据实际值修改main.c文件中VOLTAGE_FACTOR和CURRENT_FACTOR的值,具体计算公式为:
VOLTAGE_FACTOR = 实际电压 / 显示电压
CURRENT_FACTOR = 实际电流 / 显示电流
*6、BOM清单

*7、大赛LOGO验证


* 8、演示您的项目并录制成视频上传
设计图
未生成预览图,请在编辑器重新保存一次BOM
暂无BOM
克隆工程工程成员
知识产权声明&复刻说明
本项目为开源硬件项目,其相关的知识产权归创作者所有。创作者在本平台上传该硬件项目仅供平台用户用于学习交流及研究,不包括任何商业性使用,请勿用于商业售卖或其他盈利性的用途;如您认为本项目涉嫌侵犯了您的相关权益,请点击上方“侵权投诉”按钮,我们将按照嘉立创《侵权投诉与申诉规则》进行处理。
请在进行项目复刻时自行验证电路的可行性,并自行辨别该项目是否对您适用。您对复刻项目的任何后果负责,无论何种情况,本平台将不对您在复刻项目时,遇到的任何因开源项目电路设计问题所导致的直接、间接等损害负责。





评论