
基于SC8812A的后备式大功率UPS
简介
基于沁恒CH32X035G8U6与南芯SC8812A的UPS项目,更大功率,更快响应。
简介:基于沁恒CH32X035G8U6与南芯SC8812A的UPS项目,更大功率,更快响应。开源协议
:CC BY-NC 4.0
(未经作者授权,禁止转载)描述
RT,该项目从2025年的3月25开始的,原因是瓦力的W120存在严重的设计缺陷!
就是它的动态响应不好,尖峰很大,搞坏了我的一台NAS
瓦力盒子的动态响应测试:别用瓦力UPS盒子,保护好你的数据!
然后就是我优化了它的动态响应:优化瓦力UPS动态响应,不再烧设备!
本人负责的是硬件开发,软件负责是@1FenGLiN,目前只是完成了硬件开发,软件进度很慢。


~~~~~~~~~~~~~~~~~分割线~~~~~~~~~~~~~~~~
项目说明:
1,采用了沁恒CH32X035G8U6作为主控,性能更强,资源更多,最重要的是纯国产的。
2,采用了南芯的SC8812A作为DC-DC变换的控制器,结构电路简单,省空间,设计方便。
3,能实时检测母线上的电流,支持最大300W的功率变换,并支持PD输入输出。
4,支持USB HID协议,兼容外接电池显示,可实时反馈电池状态。
5,更快的切换速度,切换时间可达12V5A@5mS,响应更快,电压跌落更低。
6:V2.3版本的DC-DC控制器是SC8815,V2.4是SC8812A,一定要注意。
项目架构:

项目功能解析:
1;掉电检测采用电阻分压方式进行反馈,C8作为滤波电容,防止误判,但该电容量不能太大。
2:采用了无锡明芯微的MX5050T作为高侧的理想二极管控制器,
3:母线电流采用了3920封装的合金电阻,搭配灵星芯微的专用电流放大器,可以测量高达33A的电流。

4:PD接口的VBUS开关采用一颗PMOS进行控制,为确保开关稳定,故增加C2降低开关速度。
5:PD充放电电流是双向的,且电流不大,采用一颗1206封装的5mΩ的采样电阻,配合专门的电流放大器,参考引脚接1/2VCC电压。
6:USB通讯接口做了兼容设计,支持TYPE C接口,或者是TYPE B接口。

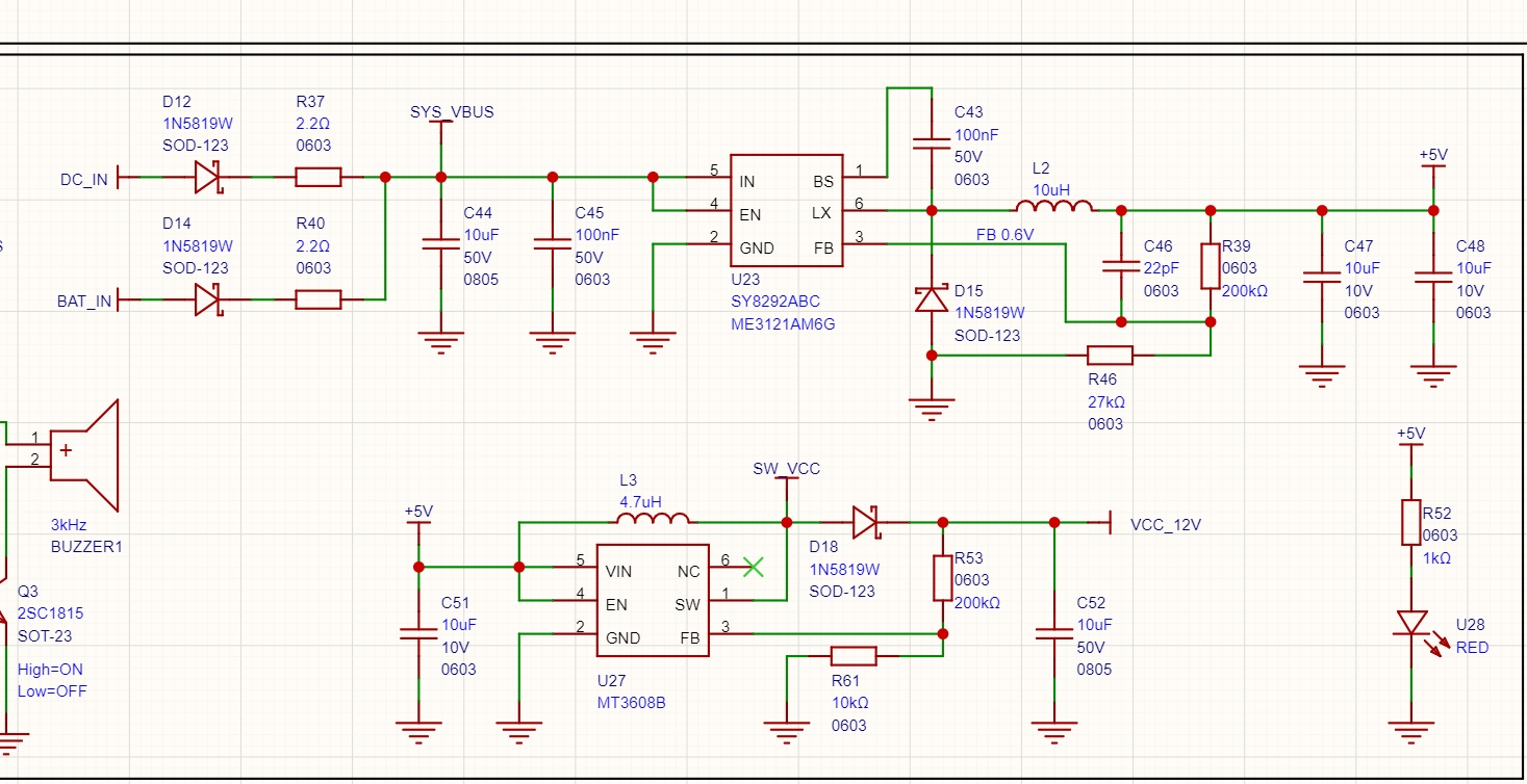
7:供电采用了三路输入,支持电源输入接口,电池输入接口,PD接口供电(方便下载)
8:降压开关芯片采用了矽力杰的SY8292ABC,支持5-40V宽压输出,最大2A电流。
9:外挂的栅极驱动器供电采用了西安航天民芯MT3608B,高频小型化搭配电荷泵输出供电。
(外挂栅极驱动器是原因是SC8812A的内部驱动力不足,不得不外挂高性能的驱动器,要不然推不动那么大功率)


10:DC-DC变换驱动采用数明半导体的SLM27211CA-DG,支持3A灌电流,4.5A拉电流,性能强悍。
(别学我驱动器直推两颗MOS管,正常情况下是需要每颗MOS串电阻的,图省事直推了,我做过验证两颗MOS的流经电流误差不大)
11:功率MOS管采用铨力的APG032N04G,其CISS电容为1.8nF,电荷量为28nC,驱动器刚好能推动两颗。
12:为了维持上管持续100%导通状态,必须保证自举boot电容有足够的电压,通过电荷泵来提供一个上拉电压,避免上管进入线性状态。
13:由于SC8812A内部的驱动器是发出脉冲的,需要一个终端电容来匹配,所以在驱动器的控制引脚上增加1nF电容,避免尖峰干扰。



14:控制器芯片采用的是南芯SC8812A,不使用SC8815是因为切换响应时间不一样,8812A掉电切换3mS,8815掉电切换20mS以上。
15:设计了外部FB分压电阻,可以支持上位机调用,可作为数控电源使用。
16:禁用芯片内部的高端驱动器电路,使其作为低端驱动器,发出脉冲信号即可。

橙色的是SC8812A,黄色的是SC8815,同样的12V5A负载作为测试条件,一样是带了4700uF的电容,
在切换瞬间,两个芯片的电压跌落完全不一样,切换的时间也不一样。
差距太大了,南芯的FAE说是一样的架构,但是为什么差距那么大?
已经明确排除了软件问题,寄存器设置也是一样的,COMP补偿参数也是一样的。

蓝色的是SC8815,黄色的SC8812A,做的物理断电切换(数控电源里面有大电容,手动拔线模拟猝不及防断电)
可以看到两款芯片的切换时间真的是差距巨大,实在是搞不懂为什么会导致这种情况。

17:设计了电池选择开关,支持蓄电池,三元锂电池,磷酸铁锂电池(两节蓄电池只能充到25.2V,不一定充满)
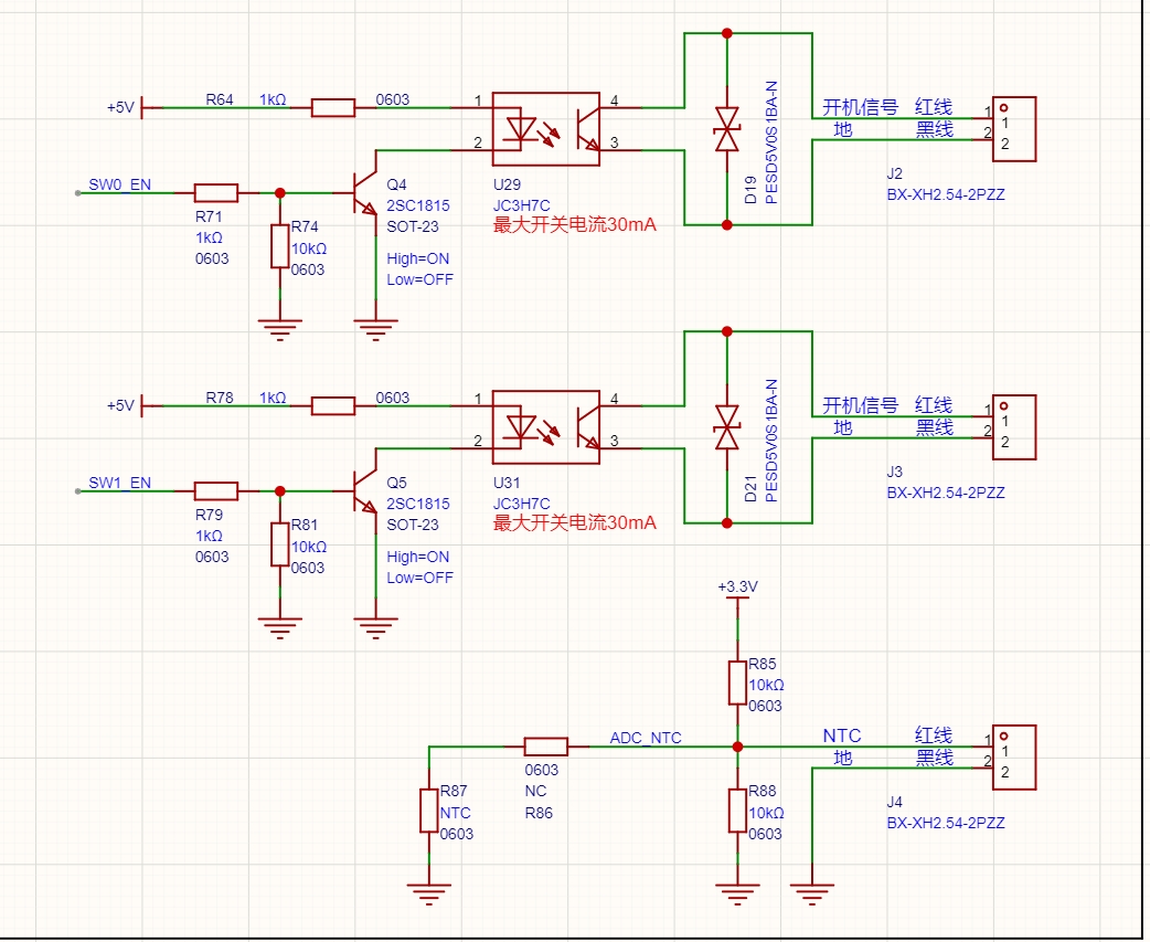
18:设计了两路光耦开关,可以作为模拟按键,例如需要定时开关机的设备等。
19:设计了NTC电路,主要是作为DC-DC的温度检测,防止温度过高损坏。
20:设计了上位机接口,支持上位机管理,也可以作为数控电源控制。



补充说明:
1:外壳使用的是104*97*30mm的尺寸,附上某宝截图。PCB尺寸97*94mm。
2:南芯SC8812A的电流检测误差是±10%,这一点很重要,会导致限流的误差。
3:关于COMP补偿参数说明与测试结果。






~~~~~~~~~~~~~~~~~分割线~~~~~~~~~~~~~~~~
实物图:







测试图:
这个测试结果是来自SC8815方案的,仅供参考
测试用的主电感好像是10uH,但实际上应该是选用4.7uH的才行。
可以在室温25度下长时间稳定200W内持续运行(配图200W温升情况)
如果是需要300W长时间工作,需要强制风冷散热,要不然分分钟冒烟。





纹波测试:
分别是降压模式与升压模式的纹波,输入电池电压为13V。降压输出12V5A,升压输出20V5A


升压模式,空载状态与5A负载状态,开关尖峰图,使用一体成型电感的噪声会更低一点。



设计图
未生成预览图,请在编辑器重新保存一次BOM
暂无BOM
克隆工程知识产权声明&复刻说明
本项目为开源硬件项目,其相关的知识产权归创作者所有。创作者在本平台上传该硬件项目仅供平台用户用于学习交流及研究,不包括任何商业性使用,请勿用于商业售卖或其他盈利性的用途;如您认为本项目涉嫌侵犯了您的相关权益,请点击上方“侵权投诉”按钮,我们将按照嘉立创《侵权投诉与申诉规则》进行处理。
请在进行项目复刻时自行验证电路的可行性,并自行辨别该项目是否对您适用。您对复刻项目的任何后果负责,无论何种情况,本平台将不对您在复刻项目时,遇到的任何因开源项目电路设计问题所导致的直接、间接等损害负责。


评论