
高频小放电路
简介
课程设计高频小放电路
简介:课程设计高频小放电路开源协议
:GPL 3.0
描述

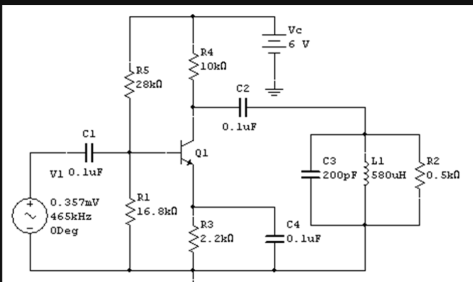
基本电路图
高频小信号谐振放大器是通信机接收端的前端电路,主要用于高频小信号或微弱信号的线性放大。其实验单元电路如图1-1所示。该电路由晶体管 、选频回路 二部分组成。它不仅对高频小信号进行放大,而且还有一定的选频作用。本实验中输入信号的频率 =465kHz。基极偏置电阻 、 和射极电阻 决定晶体管的静态工作点。
表征高频小信号调谐放大器的主要性能指标有谐振频率 ,谐振电压放大倍数 ,放大器的通频带BW及选择性。

放大器各项性能指标及测量方法如下:
1、谐振频率
放大器的调谐回路谐振时所对应的频率 称为放大器的谐振频率,对于图1-1所示电路(也是以下各项指标所对应电路), 的表达式为
式中,L为调谐回路电感线圈的电感量;C为调谐回路的总电容 ;
2、电压放大倍数
放大器的谐振回路谐振时,所对应的电压放大倍数 称为调谐放大器的电压放大倍数。的表达式为
的测量方法是:在谐振回路已处于谐振状态时,用高频电压表测量图1-1中输出信号及输入信号 的大小,则电压放大倍数 由下式计算:
或
3、通频带
由于谐振回路的选频作用,当工作频率偏离谐振频率时,放大器的电压放大倍数下降,习惯上称电压放大倍数 下降到谐振电压放大倍数 的0.707倍时所对应的频率偏移称为放大器的通频带BW,其表达式为
式中, 为谐振回路的有载品质因数。
通频带BW的测量方法:是通过测量放大器的谐振曲线来求通频带。测量方法可以是扫频法,也可以是逐点法。逐点法的测量步骤是:先调谐放大器的谐振回路使其谐振,记下此时的谐振频率及电压放大倍数 然后改变高频信号发生器的频率(保持其输出电压不变),并测出对应的电压放大倍数 。由于回路失谐后电压放大倍数下降
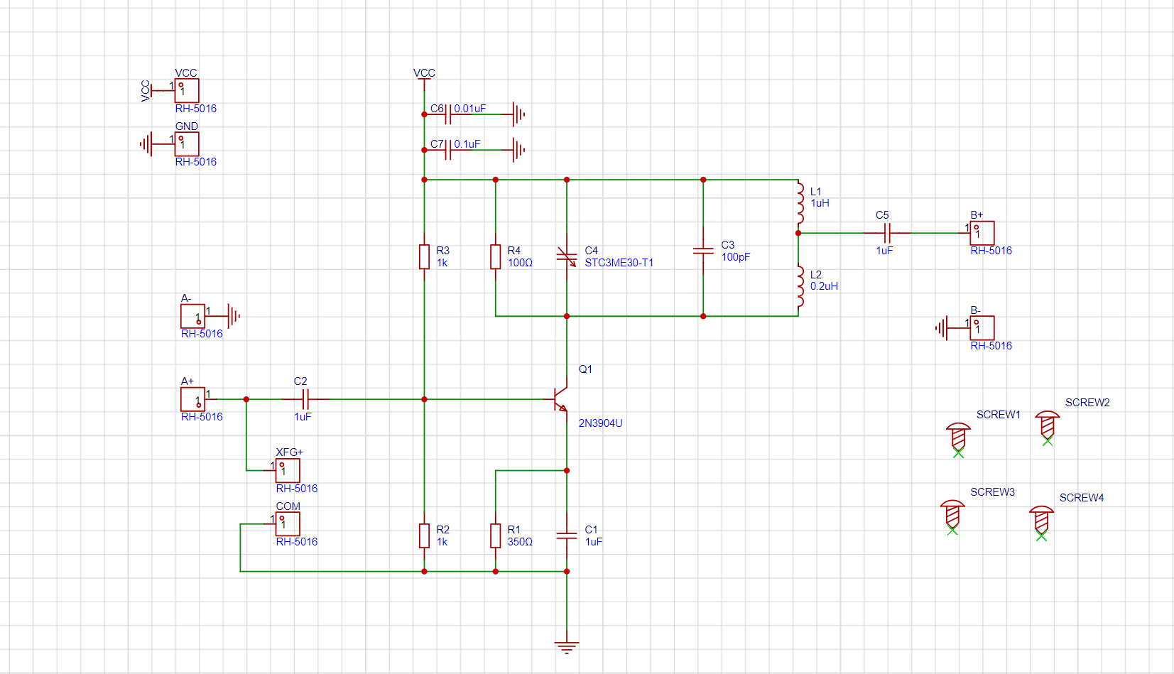
PCB图

原理图

设计图
未生成预览图,请在编辑器重新保存一次BOM
暂无BOM
克隆工程工程成员
知识产权声明&复刻说明
本项目为开源硬件项目,其相关的知识产权归创作者所有。创作者在本平台上传该硬件项目仅供平台用户用于学习交流及研究,不包括任何商业性使用,请勿用于商业售卖或其他盈利性的用途;如您认为本项目涉嫌侵犯了您的相关权益,请点击上方“侵权投诉”按钮,我们将按照嘉立创《侵权投诉与申诉规则》进行处理。
请在进行项目复刻时自行验证电路的可行性,并自行辨别该项目是否对您适用。您对复刻项目的任何后果负责,无论何种情况,本平台将不对您在复刻项目时,遇到的任何因开源项目电路设计问题所导致的直接、间接等损害负责。


评论