
专业版
基于eta6093的18650小体积充放电同口模块
931
0
0
0
简介
基于eta6093的18650便携充电宝充放电同口模块
简介:基于eta6093的18650便携充电宝充放电同口模块开源协议
:GPL 3.0
创建时间:2024-11-22 20:02:41更新时间:2024-12-10 09:46:15
描述
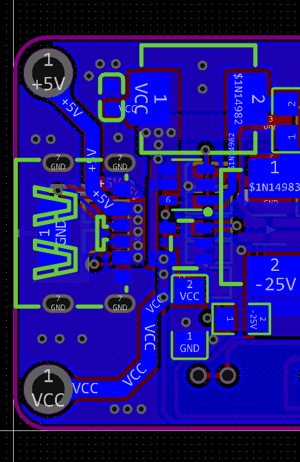
基于eta6093的18650小体积充放电同口模块 体积较小 换电池方便 同时兼容saisaiwa大佬的3.1版本VFD时钟 将时钟主板做如下修改 并使用四个m2*28铜柱连接即可使用
输入输出同口 可以应急供电(功率最大实测只有3-4w) 因为板子很小 需要把18650电池盒引脚剪掉一部分再焊接 也可以配合原大佬设计的遮光板上下拼接做成外壳




设计图
未生成预览图,请在编辑器重新保存一次BOM
暂无BOM
克隆工程添加到专辑
0
0
分享
侵权投诉
工程成员
知识产权声明&复刻说明
本项目为开源硬件项目,其相关的知识产权归创作者所有。创作者在本平台上传该硬件项目仅供平台用户用于学习交流及研究,不包括任何商业性使用,请勿用于商业售卖或其他盈利性的用途;如您认为本项目涉嫌侵犯了您的相关权益,请点击上方“侵权投诉”按钮,我们将按照嘉立创《侵权投诉与申诉规则》进行处理。
请在进行项目复刻时自行验证电路的可行性,并自行辨别该项目是否对您适用。您对复刻项目的任何后果负责,无论何种情况,本平台将不对您在复刻项目时,遇到的任何因开源项目电路设计问题所导致的直接、间接等损害负责。


评论