
对讲机dtmf解码
简介
增加对讲机dtmf解码功能;远程控制。
简介:增加对讲机dtmf解码功能;远程控制。开源协议
:CC BY-NC 3.0
描述
1.简介
- 主要解决部分对讲机没有dtmf解码功能
- 也可用于无线电远程控制,如中继台的遥开、遥闭功能
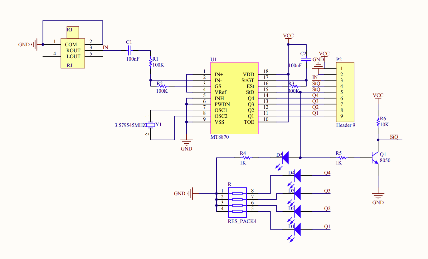
2.MT8870模块

图2-1 MT8870-dtmf-解码模块原理图

图2-2 MT8870-dtmf-解码表
3.串口屏
采用淘晶驰7寸串口屏
或者用淘晶驰其它带扩展IO屏幕

图3-1 扩展IO

图3-2 淘晶驰功能选型表
也可以用一个esp8266开发板+淘晶驰最便宜的串口屏(无扩展IO)
- 这种方法串口屏只作为显示设备,数据解析在esp8266上
- 也可以不用串口屏,将esp8266接在电脑上,用电脑显示
4.代码部分
这里用到的代码很简单
主要是在屏幕显示满时,需要删除最上面一条数据,实现自动滚动
spstr t0.txt,t2.txt,"\r",0
spstr t0.txt,t3.txt,"\r",16
strlen t2.txt,len.val
if(t3.txt!="")
{
len.val+=2
substr t0.txt,t0.txt,len.val,500
}

图4-1 串口屏页面
5.成品

6.附件
dtmf.HMI——这个是淘晶驰串口屏的软件,可以编辑也可以上传程序到串口屏
dtmf.tft——这个可以放在内存卡根目录下直接下载程序到串口屏,不用软件
设计图
未生成预览图,请在编辑器重新保存一次BOM
暂无BOM
克隆工程知识产权声明&复刻说明
本项目为开源硬件项目,其相关的知识产权归创作者所有。创作者在本平台上传该硬件项目仅供平台用户用于学习交流及研究,不包括任何商业性使用,请勿用于商业售卖或其他盈利性的用途;如您认为本项目涉嫌侵犯了您的相关权益,请点击上方“侵权投诉”按钮,我们将按照嘉立创《侵权投诉与申诉规则》进行处理。
请在进行项目复刻时自行验证电路的可行性,并自行辨别该项目是否对您适用。您对复刻项目的任何后果负责,无论何种情况,本平台将不对您在复刻项目时,遇到的任何因开源项目电路设计问题所导致的直接、间接等损害负责。


评论