
TPYE-C转HDMI扩展坞
简介
基于CS5268的扩展坞,支持HDMI,PD2.0,USB3.0
简介:基于CS5268的扩展坞,支持HDMI,PD2.0,USB3.0开源协议
:GPL 3.0
描述
工程2023年4月4日有更新
1.1项目说明
本电脑HUB扩展器基于CS5268为四层板结构,关键技术在于高速信号的传输,而且需要计算阻抗匹配,可以练习自己高速信号走线的能力,同时还可以送给漂亮的女同学。
如果喜欢我作品的话,麻烦您动动发财的小手指点底部的点赞和收藏,听说点赞的人都能找到漂亮的女朋友!
点赞收藏之后可以私信我进入技术交流群,我为您答疑解惑!
哔哩哔哩视频链接:https://www.bilibili.com/video/BV1tb41197YR/

开源协议
GPL3.0 开源协议,不可用于商用
1.2项目相关功能
将电脑的TPEC-C信号扩展成USB3.0+ PD2.0 +HDMI2.0b 信号,支持4K高清视频输出。在扩展的同时可以为电脑充电
项目属性
本项目为首次公开,为本人原创项目。项目未曾在别的比赛中获奖。
1.3项目进度
板子的体积很小,可以免费打样,主要的CS5268芯片可以在淘宝上购买,一个扩展器加上外壳整体价格在50元左右,板子上所有的芯片都是便宜高性能的国产芯片。


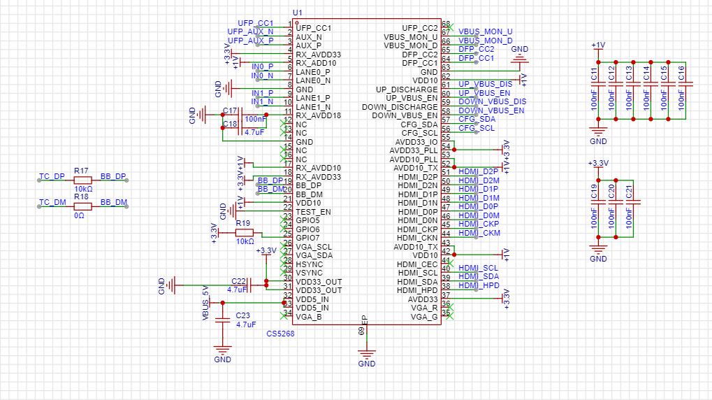
2.1 设计原理

原理图分为接口 、主控芯片、电源部分
2.1.1 接口电路

接口电路分为HDMI输出,USB3.0输出,TPYE-C输出(PD2.0)以及TPYE-C输入。
电源监测部分就是监测副TPYE-C输出口接的是充电器还是其他子设备。
这里我们要注意主C口为全速的接口不是普通的。
如果需要多个USB输出,可以加个USB信号扩展芯片,再多加USB2.0接口,由于我这里追求小体积就没有画这部分电路了。
2.1.2 电源电路

电源电路为1V电源和5V电源,同时要有电平匹配电路为副c口输入电流时,为笔记本电脑充电,在没有输入时则改为电源输出。
2.1.3 主控电路

主控电路非常简单,值得注意的是,3.3V的电压是由芯片内部降压而来,所以在工作的时候微微发热也是正常现象。
实物展示

设计注意事项
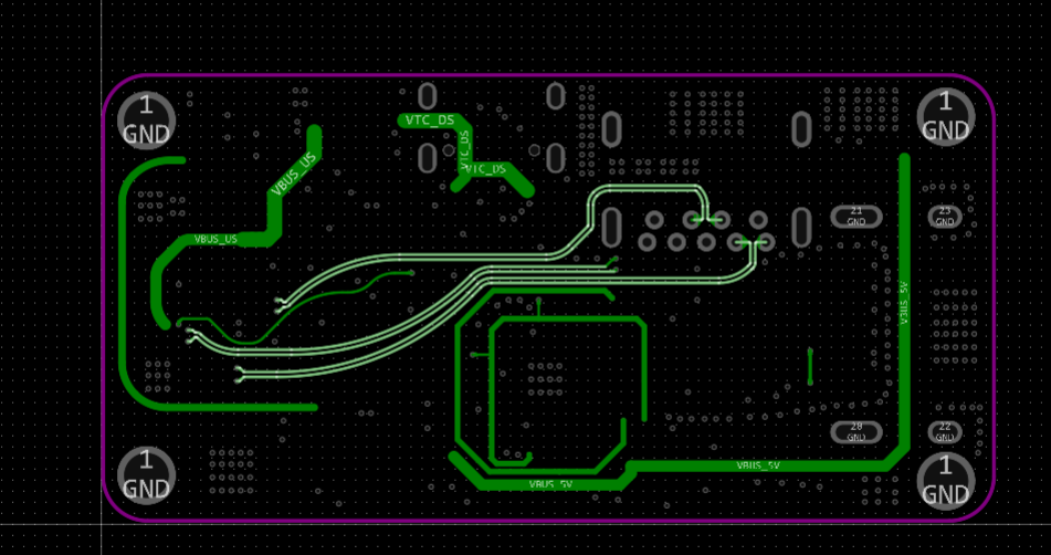
利用嘉立创阻抗神器可以计算阻抗匹配
板厚1.0mm


HDMI,DP部分走100欧姆阻抗匹配
TYPE-C的B2、B3、A10、A11,HDMI的D0、D1、D2、CLK信号需要走:

USB部分走90欧姆阻抗匹配
TYPE-C的A2、A3、A6、A7、B10、B11信号需要走:

其他
哔哩哔哩视频链接:https://www.bilibili.com/video/BV1tb41197YR/
设计图
未生成预览图,请在编辑器重新保存一次BOM
暂无BOM
克隆工程工程成员
知识产权声明&复刻说明
本项目为开源硬件项目,其相关的知识产权归创作者所有。创作者在本平台上传该硬件项目仅供平台用户用于学习交流及研究,不包括任何商业性使用,请勿用于商业售卖或其他盈利性的用途;如您认为本项目涉嫌侵犯了您的相关权益,请点击上方“侵权投诉”按钮,我们将按照嘉立创《侵权投诉与申诉规则》进行处理。
请在进行项目复刻时自行验证电路的可行性,并自行辨别该项目是否对您适用。您对复刻项目的任何后果负责,无论何种情况,本平台将不对您在复刻项目时,遇到的任何因开源项目电路设计问题所导致的直接、间接等损害负责。


评论