
开源协议
:CC BY-NC-SA 3.0
(未经作者授权,禁止转载)描述
项目说明
本项目由湖南科技大学新能源应用实验室雷超林设计,本工程仅提供给大家学习交流,欢迎复刻,严禁商业用途。
欢迎加入QQ交流群458720579,希望大家对本工程多多点赞+收藏,才是我下一个工程的动力!!
有不懂的地方可以进QQ交流群咨询!!
开源协议

本工程依据 “CC BY-SA 4.0” 许可证进行授权, 请勿用于商业,转载请附上原文出处链接及本声明。
项目相关功能
- 输入:DC48V-72V;
- 最大输出功率:2000W;
- 输出:
- AC220V正弦波x2;
- USBDCx2(最高100w);
- 电量、容量、输出电压显示;
- 每个AC输出口有独立的开关控制关断;
- 保护电路:
- 短路保护;
- 过载保护;
- 温度保护;
- 电池过充保护;
- 浪涌保护;
- 反接保护;
- 稳压保护;
项目成本在500元左右
项目属性
本项目为首次公开,为本人原创项目。项目未曾在别的比赛中获奖。
项目进度
2023年7月项目开始
2023年8月设计好主电路
2023年9月完成PCB
2023年10月调试成功
设计原理
首先我们分析项目的需求,发现是一个宽范围输入的逆变器,电压从48V到72V,还需要支持电池供电,当有市电时通过市电供应,市电停电时立即需要逆变器工作。
在平时有市电的时候需要给电池充电。这个其实就是一个UPS不间断电源,市面上的都是采用单一范围输入,采用DAB有源谐振进行电流的一个双向流动,让电池既可以供电,也可以给电池充电。
但是我们查找芯片数据手册可以知道,当往电池充电的时候PFC升压最高是450V,通过变压器LLC谐振(4:30)到电池端是69V,我们都知道72v电池充满电要到80V,所以EG8026这款芯片不适合我们。


这个时候就需要加一级充电电路,单独给电池充电,所以我设计的拓扑结构是BUCK+LLC+SPWM+FLYBUCK
下面是我的拓扑图

48V到72V的电池统一经过同步BUCK降压到48V,然后再通过LLC谐振软开关技术,升压到350V直流母线VBUS电压,再通过SPWM进行逆变。
这样可以完美解决宽范围输入电压的一个问题,最高支持100V的输入电压。
充电部分采用FLYBUCK进行一个恒流充电,功率为200W,输出电压48V-80V。

下面就具体讲解一下所用到的电路:
1.1初级EG1163S同步降压电路

首先输入的四个MOS为防反接电路,进来之后是3个1000uF/100V的黑金刚电容并联,再通过两个MOS并联的上下管进行同步BUCK降压,中间接有限流电阻进行过流保护。由于调试EG1163S时发现有不同步的现象,所以额外增加了U4的肖特基大电流二极管,进行分摊一部分电流,BUCK输出同样是3个1000uf/100V的黑金刚电容。芯片外围电路简单,功能强,如有不稳定的情况,请调试环路补偿的前馈电容,适当增加电容,如100nF,然后再看后级输出是否正常。

1.2 LLC谐振电路
LLC谐振升压部分采用EG1611芯片,这款芯片可以发出固定频率的PWM信号,同时可以通过R43电阻调节频率,频率需要和LLC后级的谐振腔频率一致,这样就可以实现软开关技术,大大提高效率。
后级采用电压开环控制,当输出电压大于450V时,进行反馈保护,EG2132为栅极驱动器。变压器为淘宝购买,在屹晶微的淘宝店铺可以找到48V 2KW那款变压器,漏感为18uH,整流二极管可以使用650V10A二极管。R24和R26为放电电阻,放掉电容里残余的电量。

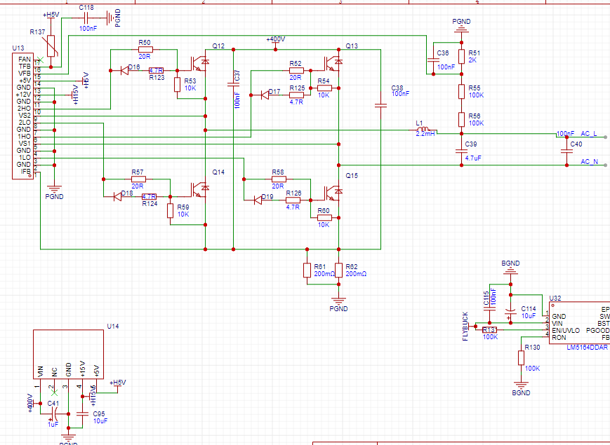
1.3 逆变电路

逆变电路由EG8010小板和四个IGBT组成,同时也可以使用MOS,需要在20A电流以上的MOS,封装为TO-247
U14为辅助电源模块,在淘宝可以买到。

1.4辅助电源电路
辅助电源由三个德州仪器高压输入BUCK芯片、EG1163S降压芯片SW3516H快充电路组成,SW3516H芯片将23V电压降低到手机快充电压5-20V,支持100W快充。
同时EG1163S为同步降压芯片,MOS为100V20A的外置MOS,封装为DFN5x8
德州仪器LM5164的性能非常强,最高支持100V输入,目前没有烧坏一片,质量非常可靠。


1.5 充电电路
充电电路由交流输入浪涌保护以及电容限流保护,主电源管理芯片为OB2269反激芯片,功率开关管为800V10A以上的NMOS,变压器为淘宝购买,大家可以到淘宝上去买,输出采用电压恒压保护以及恒流充电
LM358放大电流信号,然后进行电流反馈,充电时,电压变低,电流恒定,当电池充满电的时候,电流开始下降,电压不变。继电器为不间断切换使用。

调试步骤
我们焊接得先焊接反激这一块,反激这一块比较难调,也是最危险的,我们焊接好之后将电压的电位器调到我们48V,然后接一个负载,最好40欧姆的负载,将电流的电位器顺时针旋转,看着电流表,让电流恒定,再换20欧姆的负载,看看有没有恒流的效果,再将电流调到2A。\

LLC这一块我们可以串一个互感器到整流桥的前级,带上200W负载,调节频率到56Khz,再看我们的波形是否是正弦波,如果是正弦波,那么我们的LLC就是处在谐振状态,如果波形变成椭圆形就是感性,也就是频率太高了。

主要元器件物料清单
| 型号 | 数量 | 购买渠道 |
| IRFP4568PBF | 8 | 立创商城 |
| EG1163S | 2 | 立创商城 |
| SGT50T65FD1PN | 4 | 立创商城 |
| LM5164DDAR | 3 | 立创商城 |
| 47UH 30A电感 | 1 | 淘宝 |
| 调制电感 | 1 | 淘宝 |
| 反激变压器 | 1 | 淘宝 |
| EG8010小板 | 1 | 淘宝 |
| SW3516H | 1 | 淘宝 |
| LLC变压器 | 1 | 淘宝 |
| EG1611 | 1 | 淘宝 |
| 外壳 | 1 | 淘宝 |




实物展示




设计注意事项
安装的时候记得做好绝缘措施,尤其是220V输出这里,对人体会有伤害,目前调试比较难的地方就调频率以及充电电压和电流的设置。
其他地方还是上电就能工作的,大家接电压和电流表的时候注意正负极,千万不要接反,接反容易烧表。
目前测试下来工作很稳定,在散热上大家可以多配一个散热风扇。
其他
哔哩哔哩测试视频
https://www.bilibili.com/video/BV1Mh4y1i7vF/
设计图
未生成预览图,请在编辑器重新保存一次BOM
暂无BOM
克隆工程工程成员
知识产权声明&复刻说明
本项目为开源硬件项目,其相关的知识产权归创作者所有。创作者在本平台上传该硬件项目仅供平台用户用于学习交流及研究,不包括任何商业性使用,请勿用于商业售卖或其他盈利性的用途;如您认为本项目涉嫌侵犯了您的相关权益,请点击上方“侵权投诉”按钮,我们将按照嘉立创《侵权投诉与申诉规则》进行处理。
请在进行项目复刻时自行验证电路的可行性,并自行辨别该项目是否对您适用。您对复刻项目的任何后果负责,无论何种情况,本平台将不对您在复刻项目时,遇到的任何因开源项目电路设计问题所导致的直接、间接等损害负责。



评论