
标准版
智能小区电动车充电站-免MCU-4G充电站(Air724UG)
2.3w
0
0
54
简介
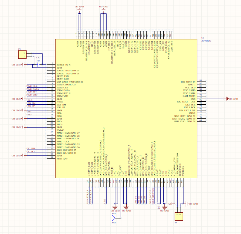
智能小区电动车充电站-免MCU-4G充电站,采用Air724UG作为主控,用lua脚本语言开发逻辑代码,计量芯片精准采集电流电压。
简介:智能小区电动车充电站-免MCU-4G充电站,采用Air724UG作为主控,用lua脚本语言开发逻辑代码,计量芯片精准采集电流电压。开源协议
:Public Domain
创建时间:2021-08-13 11:03:53更新时间:2021-12-10 23:00:18
描述
(开源)智能小区电动车充电站-免MCU-4G充电站(Air724UG)
一、产品展示





二、功能介绍
- 充满自停:避免过充,保护充电安全。
- 空载断电:当充电站没有处在工作状态时,插座局不带电。
- 过载保护:当功率超过500W时,该回路自动断电,最大功率可自主设置,最大支持2000W。
- 过压保护:当电网电压高于265V时,所有回路均关闭输出,当电网电压正常时,恢复供电。
- 过流保护:当电网电压低于185V时,所有回路均关闭输出,当电网电压正常时,恢复供电。
- 一机多控:8路地理,互不干扰。
- 浮充设置:浮充功率可灵活设置。
- 断电记忆:当停电恢复来电后,按照剩余充电时间继续充电,保障用户利益。
- 语音提示:全程语音提示,方便用户充电操作,语音音量可调节。
- 收费标准:可灵活设置收费标准。
- 远程OTA升级。
- 远程监控。
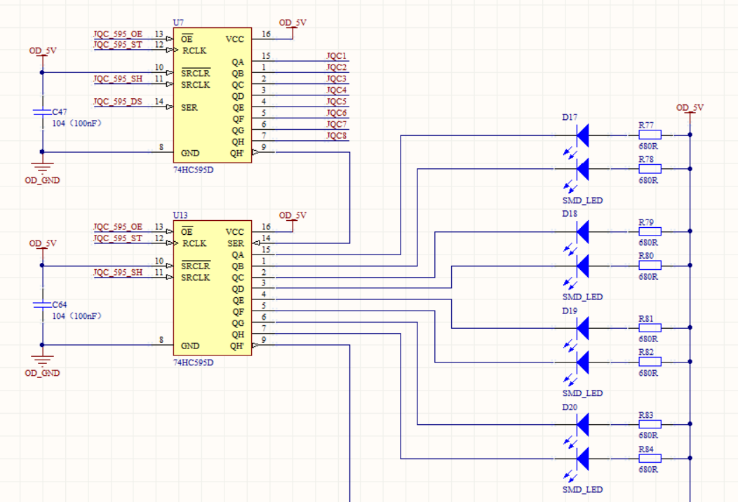
三、原理图快照



四、软件介绍
- 工具软件



lua代码

有任何疑问或侵犯您的隐私,请与我联系:WX:18558782078 林工
设计图
未生成预览图,请在编辑器重新保存一次BOM
暂无BOM
克隆工程添加到专辑
0
0
分享
侵权投诉
工程成员
知识产权声明&复刻说明
本项目为开源硬件项目,其相关的知识产权归创作者所有。创作者在本平台上传该硬件项目仅供平台用户用于学习交流及研究,不包括任何商业性使用,请勿用于商业售卖或其他盈利性的用途;如您认为本项目涉嫌侵犯了您的相关权益,请点击上方“侵权投诉”按钮,我们将按照嘉立创《侵权投诉与申诉规则》进行处理。
请在进行项目复刻时自行验证电路的可行性,并自行辨别该项目是否对您适用。您对复刻项目的任何后果负责,无论何种情况,本平台将不对您在复刻项目时,遇到的任何因开源项目电路设计问题所导致的直接、间接等损害负责。




评论