可乐充电宝4.1(不带无线充-量产版)
简介
本项目是专为B站UP主:MJhan是个手搓怪 可口可乐充电宝DIY项目开发的一款基于英集芯IP5356-LED-BZ 22.5W双向TYPE-C快充的移动电源方案。
简介:本项目是专为B站UP主:MJhan是个手搓怪 可口可乐充电宝DIY项目开发的一款基于英集芯IP5356-LED-BZ 22.5W双向TYPE-C快充的移动电源方案。开源协议
:CC BY-NC-SA 3.0
描述
题目
可乐充电宝快充主板(量产版)
题目分析
一款B站DIY区UP主 独立创作的“可乐瓶皮肤”创意充电宝内部专用PCB主板,基于英集芯IP5356-LED-BZ-F方案设计成型,目前已通过批量成功验证了该设计方案的可靠稳定性。
总体设计方案框图
设计说明
IP5356是一款集成QC2.0 / QC3.0/SCP输出快充协议、FCP/AFC/SFCP输入输出快充协议、MTK PE+ 1.1&2.0输出快充协议、USB C/PD2.0/PD3.0输入输出协议、USB C PD3.0 PPS输出协议、电压档位输出广播能力5V/2.4A,9V/2.22A,12V/1.67A ,PPS 3.3V~11V/2A兼容BC1.2/苹果/三星手机、同步升/降压转换器、锂电池充电管理、电池电量指示等多功能的电源管理SOC,为快充移动电源提供完整的电源解决方案。IP5356的高集成度与丰富功能,只需一个电感实现降压与升压功能,在应用时仅需极少的外围器件,有效减小整体方案的尺寸,降低BOM成本。
IP5356的同步开关升压系统可提供最大22.5W输出能力。Boost空载时,自动进入休眠状态。 IP5356的同步开关充电系统,支持18W充电,电池端充电电流高达5.0A。内置IC温度、电池温度和输入电压控制环路,智能调节充电电流。
其他功能 : 自动检测手机插入和拔出 快充状态指示 支持电池温度检测 智能识别负载,轻负载自动进待机 内置照明灯驱动
多重保护、高可靠性 输入过压、欠压保护 输出过流、过压、短路保护 电池过充、过放、过流保护 IC过温保护 充放电电池温度NTC保护
1个USB C口输入/输出 兼容BC1.2、苹果、三星手机快充
PCB设计说明
上一代设计的IP5358方案,芯片和整体PCBA造价相对较贵,整体温度偏高,稳定性一般,DIY难度系数也是较高的很多想做UP主这款多功能可乐充电宝的小伙伴因为主板原因最终望而怯步,故花时间重新进行做优化升级。
1.改用插件TYPE-C 更有利于焊接牢靠,不易连锡短路,提高了制作良品率,降低DIY制作难度,同时也为进一步的降低物料成本。
2.改用贴片式按键开关避免了繁琐的背面烙铁焊接工艺。
3.预留了LED手电筒功能输出供电焊盘LED+,LED-。
4.优化了背面元器件数量,只保留了3个减小寄生参数必要的小电容,整体布局更加美观合理。
实物展示说明


整个PCBA只采用了18款物料,造价比上一代也便宜了不少。其中14款物料在立创商城就可以购买到,另外四款可以去淘宝自行采购,附赠链接:
注意事项
RC为电池容量配置电阻 BOM 默认2万MAH,计算方式 容量÷0.448=阻值


温馨提示:E1电解圆形贴片 高度太高实际采用的是方形贴片电解,如果追求低成本制作也可以舍弃不贴。
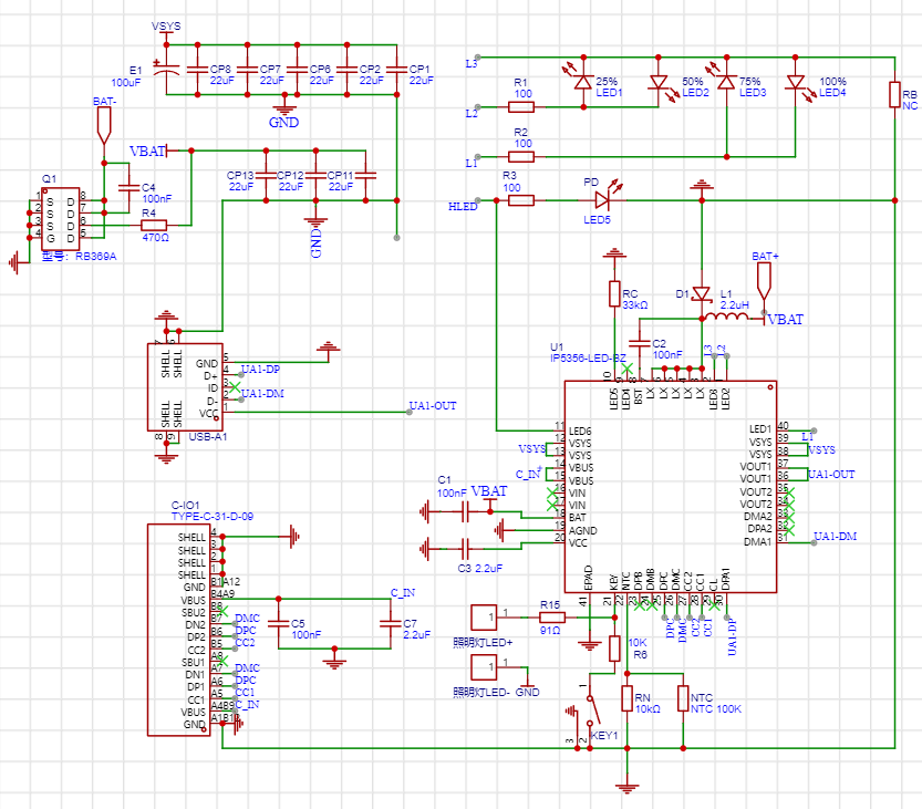
设计原理图

设计图
未生成预览图,请在编辑器重新保存一次BOM
暂无BOM
克隆工程知识产权声明&复刻说明
本项目为开源硬件项目,其相关的知识产权归创作者所有。创作者在本平台上传该硬件项目仅供平台用户用于学习交流及研究,不包括任何商业性使用,请勿用于商业售卖或其他盈利性的用途;如您认为本项目涉嫌侵犯了您的相关权益,请点击上方“侵权投诉”按钮,我们将按照嘉立创《侵权投诉与申诉规则》进行处理。
请在进行项目复刻时自行验证电路的可行性,并自行辨别该项目是否对您适用。您对复刻项目的任何后果负责,无论何种情况,本平台将不对您在复刻项目时,遇到的任何因开源项目电路设计问题所导致的直接、间接等损害负责。


评论