
专业版
HC-05蓝牙模块
7.6k
0
0
8
简介
使用HC-05作为主控的蓝牙模块,支持串口数据透传。兼容市面上模块,已验证。附带模块资料与上位机
简介:使用HC-05作为主控的蓝牙模块,支持串口数据透传。兼容市面上模块,已验证。附带模块资料与上位机复刻成本:¥15
开源协议
:GPL 3.0
创建时间:2024-07-23 14:40:27更新时间:2025-02-25 09:13:16
描述
模块已验证,可以正常透传数据
资料在末尾【附件】中
模块外围电路

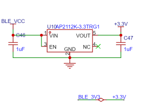
模块电源电路

接口定义
实物图



数据收发测试:
手机使用蓝牙,连接蓝牙模块
蓝牙模块连接串口模块,串口模块连接电脑
数据能够正常透传

电脑端数据

设计图
未生成预览图,请在编辑器重新保存一次BOM
暂无BOM
克隆工程添加到专辑
0
0
分享
侵权投诉
工程成员
知识产权声明&复刻说明
本项目为开源硬件项目,其相关的知识产权归创作者所有。创作者在本平台上传该硬件项目仅供平台用户用于学习交流及研究,不包括任何商业性使用,请勿用于商业售卖或其他盈利性的用途;如您认为本项目涉嫌侵犯了您的相关权益,请点击上方“侵权投诉”按钮,我们将按照嘉立创《侵权投诉与申诉规则》进行处理。
请在进行项目复刻时自行验证电路的可行性,并自行辨别该项目是否对您适用。您对复刻项目的任何后果负责,无论何种情况,本平台将不对您在复刻项目时,遇到的任何因开源项目电路设计问题所导致的直接、间接等损害负责。


评论