
专业版
支持1-4节电池充电的平衡充电器
4.1k
0
0
6
简介
支持1-4节电池充电的平衡充电器,基本解决了被动均衡的充电浪费,同时也解决了主动均衡的充电效率。
简介:支持1-4节电池充电的平衡充电器,基本解决了被动均衡的充电浪费,同时也解决了主动均衡的充电效率。开源协议
:MIT License
创建时间:2024-11-13 15:20:55更新时间:2024-12-13 10:47:04
描述
一、 制作本作品的原因:
有一些闲置的锂电池,需要对他们进行充电管理,因为每节电池由于生产工艺以及材料的差异导致每节电池参数也有一些小的差异,所以多电池充电就需要使用平衡充电器,这不嘉立创来活动了,就想着做一个平衡充电器。
本作品,基本解决了被动均衡的充电浪费,同时也解决了主动均衡的充电效率。
二、现有的平衡充电方案:
被动均衡和主动均衡。
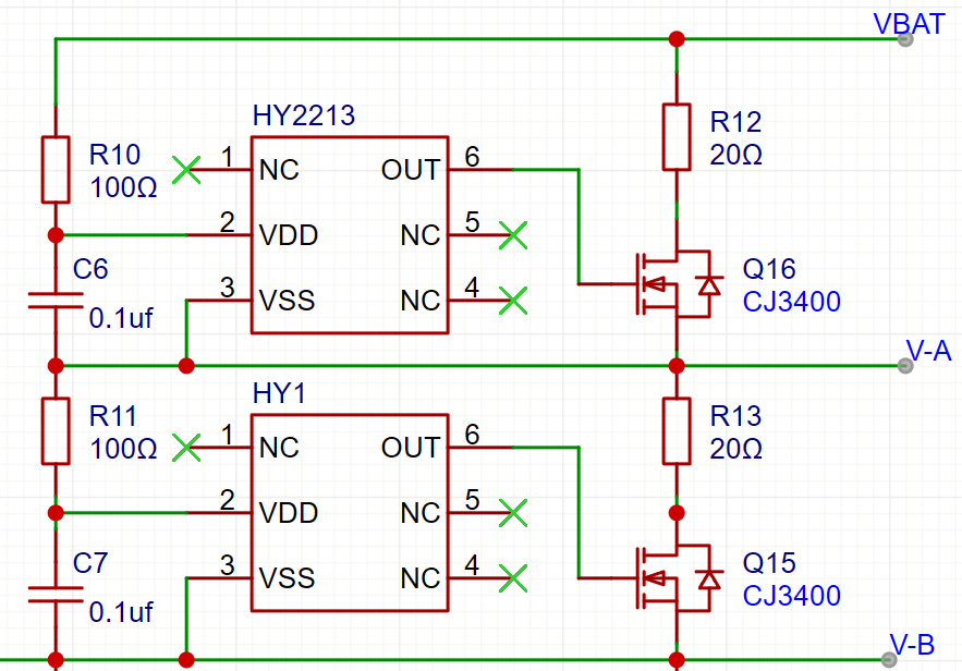
被动均衡是电压相邻的电池电压,如果其中一节电池电压大于其他电池电压那么就会将一个并联一个电阻将其放电,使其达到平衡,如下图VBAT与VA之间是电池,当mos管Q16导通,这样R12将并联在电池上实现放电,从而达到平衡,这种方案的优点就是简单,成本低,缺点也是显而易见,太浪费资源了。

主动均衡同样的也是进行相邻电压监测,然后通过电感进行升压给低的电池进行充电,如下图。这种方案优点是没有被动方案浪费,缺点就是充电慢,转化效率低,如果使用大电感成本高。

以上两种方法总结下就是:
主动均衡:劫富济贫, 被动均衡:劫富不济贫!
三、本项目的方案简介:
第一步:直接使用串联整体充电。
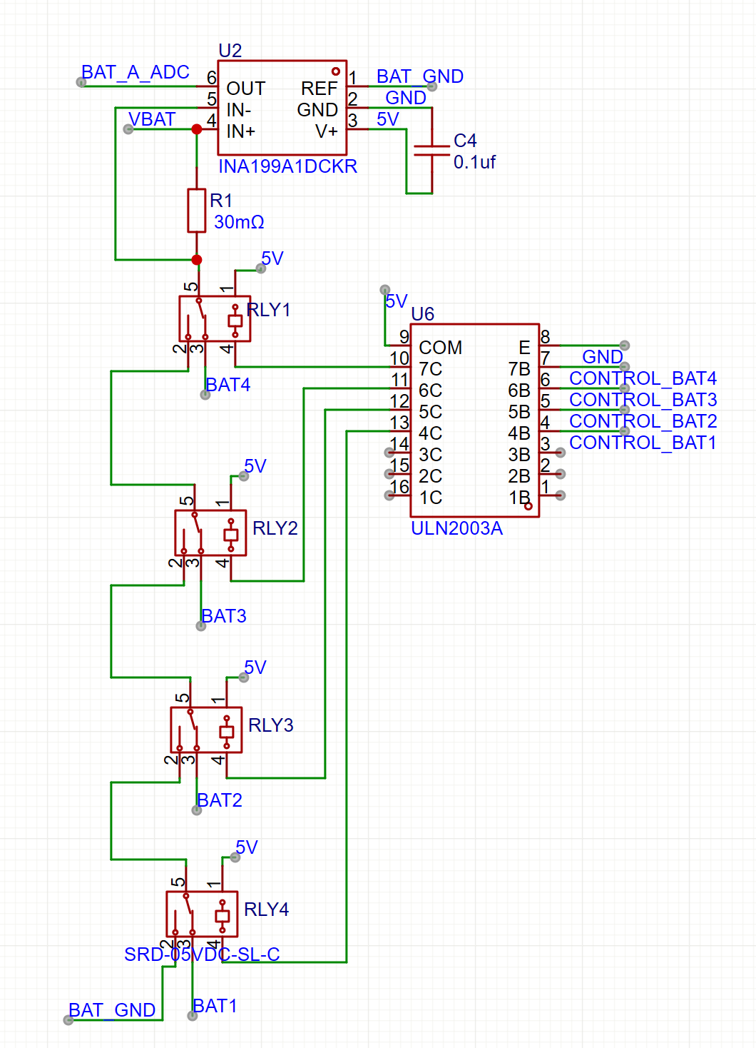
第二步:实时检测每节电池的电压,哪个电池达到充电饱和状态,则直接切断(准确的说是绕过本节电池,将剩下的电池继续进行串联充电),如下图使用单刀双掷继电器进行切换电池电路,使其电池可以任意的1-4节串联充电。举例,如果BAT3充满,则吸合继电器RLY2使其电池3断开充电回路,同时BAT4与BAT2与BAT1形成了新的串联回路,继续充电,依次类推。
第三步:直到全部饱和则充电结束,关断总开关,停止充电。

四、整体方案说明:

第一步:通过CH224K诱导20V的电压,一路给到CN3765进行充电管理,一路给到XL4005降压到5V给单片机和继电器运放以及屏幕等外围电路。
第二步:通过每节电池插座检测电压,从而估算出电池插入的节数(这个功能不稳,原因是每节电池的亏电电压各不相同,所以检测完成后会显示在oled屏幕上,等待按键确认操作。)
第三步:通过电池节数,来确定串联充电电压,通过单片机输出pwm波转DAC输出控制CN3765的FB脚来实现动态调价电压。
第四步:实时监控每节电池的电压,动态的调节对应的继电器,来切换1-4节电池的自由组合从而实现充电。
总结:这个方案,基本上解决了被动均衡的充电浪费,同时也解决了主动均衡的充电效率。
四、软件开源地址
软件源码:https://github.com/Jgcoder2023/oscilloscope
五:实物图展示
3D打印了一个外壳加一个透明亚克力盖板。(如下图)




设计图
未生成预览图,请在编辑器重新保存一次BOM
暂无BOM
克隆工程添加到专辑
0
0
分享
侵权投诉
工程成员
知识产权声明&复刻说明
本项目为开源硬件项目,其相关的知识产权归创作者所有。创作者在本平台上传该硬件项目仅供平台用户用于学习交流及研究,不包括任何商业性使用,请勿用于商业售卖或其他盈利性的用途;如您认为本项目涉嫌侵犯了您的相关权益,请点击上方“侵权投诉”按钮,我们将按照嘉立创《侵权投诉与申诉规则》进行处理。
请在进行项目复刻时自行验证电路的可行性,并自行辨别该项目是否对您适用。您对复刻项目的任何后果负责,无论何种情况,本平台将不对您在复刻项目时,遇到的任何因开源项目电路设计问题所导致的直接、间接等损害负责。


评论