
专业版
三路CAN扩展板
1.9k
0
0
2
简介
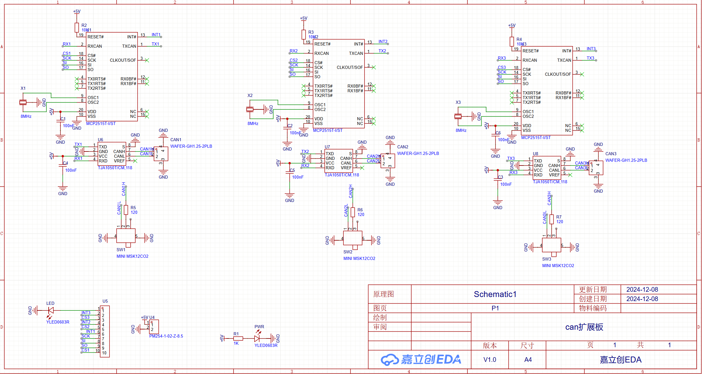
基于MCP2515+TJA1050的SPI转三路CAN扩展板,示例程序基于重庆邮电大学HXC战队为HXC开发板A型,可用于其他ESP32芯片。用于其他有SPI接口的MCU时需要自行编写驱动
简介:基于MCP2515+TJA1050的SPI转三路CAN扩展板,示例程序基于重庆邮电大学HXC战队为HXC开发板A型,可用于其他ESP32芯片。用于其他有SPI接口的MCU时需要自行编写驱动复刻成本:¥10
开源协议
:GPL 3.0
(未经作者授权,禁止转载)创建时间:2024-12-08 20:45:34更新时间:2025-01-27 20:47:55
描述
重庆邮电大学HXC战队开源



建议搭配HXC开发板A型使用

原理图

- 使用MCP2515+TJA1050
- 三个MCP2515在同一个spi总线上
- CAN接口使用GH1.25 2p 立贴
- 带CAN终端电阻及开关
- 带电源指示灯和一颗可控LED
示例程序
开发环境为Platformio + Arudino框架 C++风格
后续会更新IDF版本还有达妙电机驱动
仓库链接:BoardA/复用模块/CAN模块/V2 at main · CQUPTHXC/BoardA
大疆电机控制示例
兼容大疆电机驱动库可以方便的和自带的CAN总线混合控制电机
设计图
未生成预览图,请在编辑器重新保存一次BOM
暂无BOM
克隆工程添加到专辑
0
0
分享
侵权投诉
知识产权声明&复刻说明
本项目为开源硬件项目,其相关的知识产权归创作者所有。创作者在本平台上传该硬件项目仅供平台用户用于学习交流及研究,不包括任何商业性使用,请勿用于商业售卖或其他盈利性的用途;如您认为本项目涉嫌侵犯了您的相关权益,请点击上方“侵权投诉”按钮,我们将按照嘉立创《侵权投诉与申诉规则》进行处理。
请在进行项目复刻时自行验证电路的可行性,并自行辨别该项目是否对您适用。您对复刻项目的任何后果负责,无论何种情况,本平台将不对您在复刻项目时,遇到的任何因开源项目电路设计问题所导致的直接、间接等损害负责。


评论