
专业版
ESP32最小系统板(ESP32-WROOM)
7.2k
0
0
2
简介
ESP32-WROOM开发板,兼容市面上的开发板引脚。板载串口模块和自动下载电路,引出IIC引脚,可直接插上IIC屏幕使用
简介:ESP32-WROOM开发板,兼容市面上的开发板引脚。板载串口模块和自动下载电路,引出IIC引脚,可直接插上IIC屏幕使用复刻成本:¥10
开源协议
:GPL 3.0
创建时间:2024-10-30 13:05:40更新时间:2025-03-10 09:30:42
描述
该开发板原理图搬自嘉立创课堂的ESP32项目
模组示意注意事项
- 为确保ESP32芯片上电时的供电正常,EN管脚处需要增加RC延迟电路,RC通常建议为R=10K,C为1uf。具体数值根据模组电源的上电时序和芯片的上电复位时序进行调整。
- 模组最大工作电压为3.6V,不可直接接入5V进行供电。
- GPIO34~39是仅输入引脚,这些引脚没有内置上拉或下拉电阻,他们不能用作输出。
- ESP32有5个Strapping管脚,IO12、IO0、IO2、IO15、IO5,其中IO5和IO15启动是必须为高电平,IO12必须为低电平,这些模组均已进行设置,不可通过外置上拉或下拉电阻强行改变状态,否则会导致不能正常启动。
- 外部电源的供电电流最少需要0.5A,不建议使用小电流LDO驱动模组。
尺寸如下:

主控电路
将ESP32-WROOM-32E-N8模组可用引脚全部引出,在模组电源输入部分增加100nf滤波电容,为模组提供稳定的电源输入。

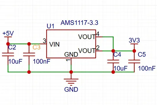
电源电路
ESP32-WROOM-32E-N8模组需要3.3V电压供应,电源采用TYPE-C接口输入5V,再通过AMS1117降压芯片输出3.3V给芯片使用,AMS1117最大输出电流1A,足以满足模组供电需求。

串口下载电路
通过TYPE-C接口与CH340串口芯片与模组进行通信和下载程序,由于ESP32芯片具有不同的启动模式,通过使用两个三极管来实现自动下载的功能,无需手动切换电平来进入


四线OLED屏幕接口电路
通过2.54*4P排母与OLED屏幕进行连接,在IIC数据总线上,加入4.7K上拉电阻,在电源输入部分,加入100nf电容来稳定电源。

按键电路
引出一个复位按键以及一个BOOT按键,BOOT按键在模组正常启动后,可作为一个普通按键使用,两个按键均加入RC延时电路,即可完成按键消抖,又为EN引脚的启动时序提供了模拟。


实物展示




设计图
未生成预览图,请在编辑器重新保存一次BOM
暂无BOM
克隆工程添加到专辑
0
0
分享
侵权投诉
工程成员
知识产权声明&复刻说明
本项目为开源硬件项目,其相关的知识产权归创作者所有。创作者在本平台上传该硬件项目仅供平台用户用于学习交流及研究,不包括任何商业性使用,请勿用于商业售卖或其他盈利性的用途;如您认为本项目涉嫌侵犯了您的相关权益,请点击上方“侵权投诉”按钮,我们将按照嘉立创《侵权投诉与申诉规则》进行处理。
请在进行项目复刻时自行验证电路的可行性,并自行辨别该项目是否对您适用。您对复刻项目的任何后果负责,无论何种情况,本平台将不对您在复刻项目时,遇到的任何因开源项目电路设计问题所导致的直接、间接等损害负责。


评论