
呆瓜风扇
简介
本项目旨在设计一款基于 STM32 的智能控制风扇,结合温湿度传感器、语音和云台控制、LCD 显示图案与屏幕交互等技术,实现根据环境自动调节和多种操作方式,提升用户体验和互动性。
简介: 本项目旨在设计一款基于 STM32 的智能控制风扇,结合温湿度传感器、语音和云台控制、LCD 显示图案与屏幕交互等技术,实现根据环境自动调节和多种操作方式,提升用户体验和互动性。开源协议
:MIT License
描述
项目代码和3D外壳在附件中
功能展示和详细介绍可以前往csdn:https://blog.csdn.net/weixin_73690807?type=blog
一、项目介绍
1.1. 项目背景
随着科技的不断进步,智能家居产品逐渐走进人们的生活,为人们提供更加便捷、舒适的生活体验。风扇作为夏季常用的家电产品,传统风扇功能单一,无法满足用户多样化的需求。本项目旨在设计一款基于 STM32 的智能控制风扇,结合温湿度传感器、语音和云台控制、LCD 显示图案与屏幕交互等技术,实现根据环境自动调节和多种操作方式,提升用户体验和互动性。

图1 项目实物图
1.2. 项目介绍
本项目设计的智能风扇系统具备多种功能模式,包括自动模式、手动模式(锁定和未锁定)、语音交互与控制、OLED 屏显示、LCD屏显示 、LED扇叶显示、按键控制以及通过电机驱动模块控制电机正反转和舵机云台控制电机方向等。该系统能够根据环境温湿度自动调节风扇转速,用户也可通过手动操作、语音指令方式控制风扇的运行状态,实现了智能化和人性化的设计目标。

图2 项目结构框图
二、设计
2.1. 嵌入式硬件设计
硬件组成:本系统主要由STM32F103C8T6单片机、STM32F103ZET6单片机、温湿度传感器(DHT11)、语音模块(天问 51)、电机驱动模块(TB6612)、双轴控键遥感传感器、旋转编码器、舵机、OLED 显示屏、LCD 显示屏、直流电机等组成。各模块协同工作,实现风扇的智能控制功能。
项目工程设计:为了使每一个功能模块都能在单片机中使用,通过cubemax配置好各个功能引脚。

图3 cubemax引脚配置
原理图设计:根据cubemax的引脚设置来设计 PCB 原理图的接线。确保各模块之间的电气连接正确,信号传输稳定。

图4 原理图
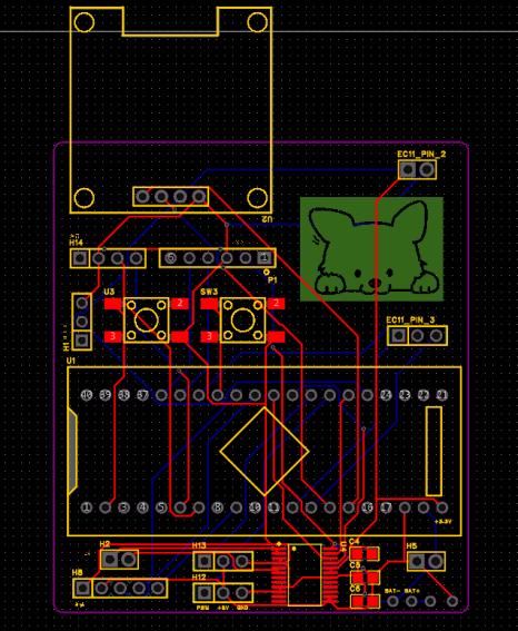
PCB 设计与制作:根据原理图设计 PCB 布局,考虑电磁干扰、散热等因素,优化 PCB 布线。完成 PCB 打板后,进行焊接和组装,将各元器件安装到 PCB 板上,制作出硬件实物。

图5 PCB布局
3D打印:为了让风扇电机可以放置到云台上,我设计了一个电机外壳。

图6 电机外壳
设计图
未生成预览图,请在编辑器重新保存一次BOM
暂无BOM
克隆工程知识产权声明&复刻说明
本项目为开源硬件项目,其相关的知识产权归创作者所有。创作者在本平台上传该硬件项目仅供平台用户用于学习交流及研究,不包括任何商业性使用,请勿用于商业售卖或其他盈利性的用途;如您认为本项目涉嫌侵犯了您的相关权益,请点击上方“侵权投诉”按钮,我们将按照嘉立创《侵权投诉与申诉规则》进行处理。
请在进行项目复刻时自行验证电路的可行性,并自行辨别该项目是否对您适用。您对复刻项目的任何后果负责,无论何种情况,本平台将不对您在复刻项目时,遇到的任何因开源项目电路设计问题所导致的直接、间接等损害负责。


评论