
重低音可调数字功放(基于TPA3116)
简介
BBE2150+UPC1892作为前级音调,使用TPA3116作为后级放大,具有重低音调节功能,同时还具备一键开启和关闭环绕音的功能!
简介:BBE2150+UPC1892作为前级音调,使用TPA3116作为后级放大,具有重低音调节功能,同时还具备一键开启和关闭环绕音的功能!开源协议
:GPL 3.0
(未经作者授权,禁止转载)描述
一、设计目的
(1)个人设计,满足个人日常使用。
(2)以数字功放为出发点,推出立创EDA开源教程,本教程只有两节课,以实际项目为出发点,去快速上手一款EDA设计软件,具体开源教程视频已上传B站:
教程视频不单单是立创EDA使用教程,还加入焊接和组装的视频!
(3)所有资料均为开源,更多开源资料可关注微信公众号“硬核桃设计分享”获取!
二、功能要求
(1)50W输出功率。
(2)具备重低音调节功能。
(3)具有一键开启优化音质功能。
三、设计摘要
(1)采用TPA3116数字功放IC作为后级驱动。
(2)采用元老级的音频处理IC BBE2150作为音频输入的预处理。
(3)采用UPC1892作为前级音调处理,具有重低音调节和环绕音处理。
(4)一键软启动。
四、题目分析
(1)要实现重低音调节功能,那功放必须具备3个可调电阻,即分别负责低音调节,高音调节,总音量调节,如下图所示:

(2)采用常用的24V电源输入,那主控板必须具备降压和稳压的功能,具体电源框架图如下:

五、总体设计框图

六、硬件电路组成
(1)电源电路

(2)音频输入预处理电路

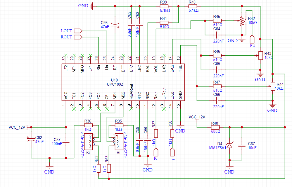
(3)重低音调节电路

(3)TPA3116后级驱动电路

七、程序流程图
纯硬件设计!
八、实物展示






九、注意事项
(1)组装流程请务必参考B站的组装视频,按照视频的流程来组装,避免出现复刻失败的情况!
(2)相关学习交流群已经建立,关注微信公众号“硬核桃设计分享”可获取入群二维码!
(3)在复刻过程中遇到问题可随时联系UP!
(4)在复刻过程中请务必注意安全,复刻过程中发生的一切安全事故本人不负任何责任!
设计图
未生成预览图,请在编辑器重新保存一次BOM
暂无BOM
克隆工程工程成员
知识产权声明&复刻说明
本项目为开源硬件项目,其相关的知识产权归创作者所有。创作者在本平台上传该硬件项目仅供平台用户用于学习交流及研究,不包括任何商业性使用,请勿用于商业售卖或其他盈利性的用途;如您认为本项目涉嫌侵犯了您的相关权益,请点击上方“侵权投诉”按钮,我们将按照嘉立创《侵权投诉与申诉规则》进行处理。
请在进行项目复刻时自行验证电路的可行性,并自行辨别该项目是否对您适用。您对复刻项目的任何后果负责,无论何种情况,本平台将不对您在复刻项目时,遇到的任何因开源项目电路设计问题所导致的直接、间接等损害负责。


评论